HOME   LIST
‹–   –›

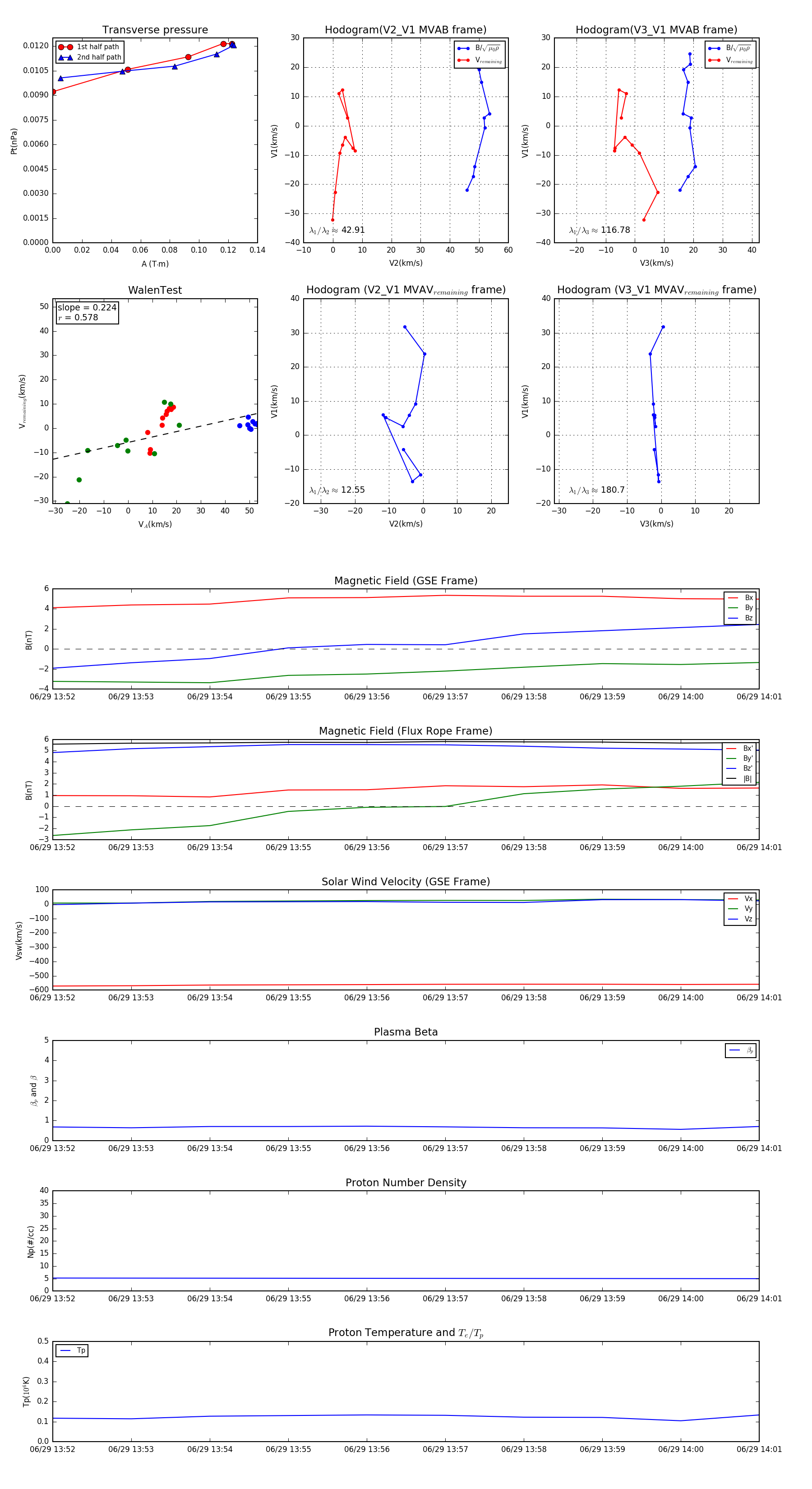
Flux Rope in 2004

Flux Rope Event 2004-06-29 13:52 ~ 2004-06-29 14:01 (10 minutes)


plot