HOME   LIST
‹–   –›

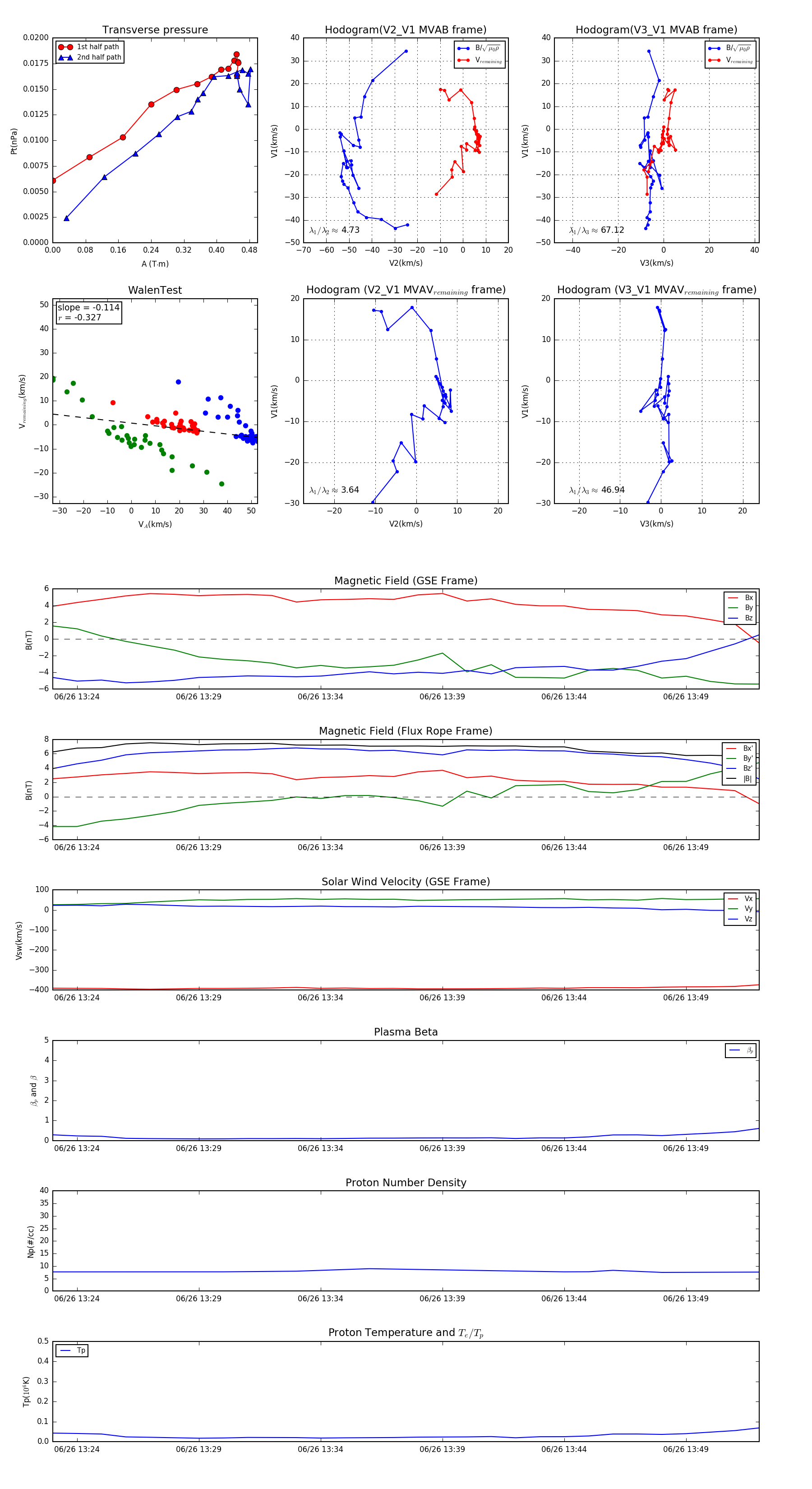
Flux Rope in 2004

Flux Rope Event 2004-06-26 13:23 ~ 2004-06-26 13:52 (30 minutes)


plot