HOME   LIST
‹–   –›

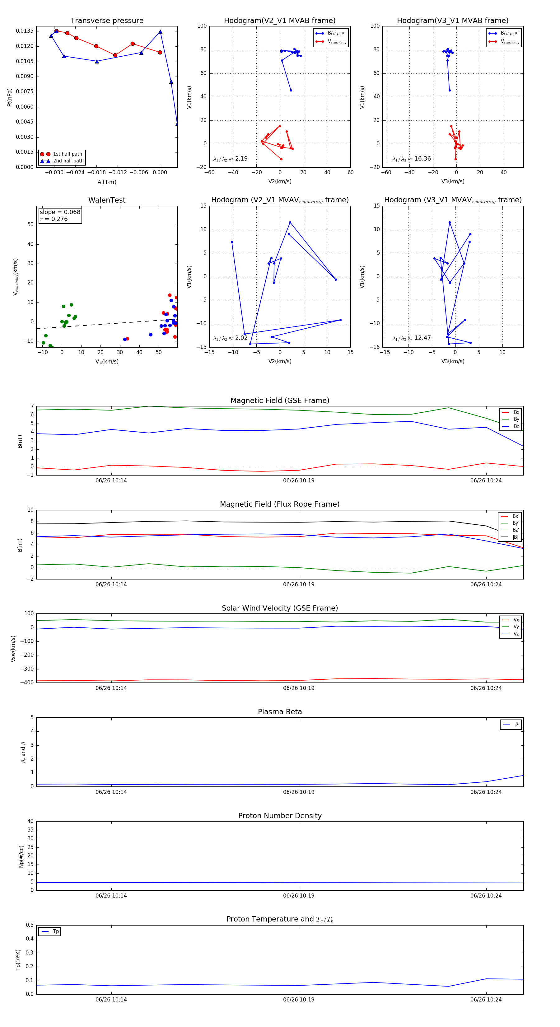
Flux Rope in 2004

Flux Rope Event 2004-06-26 10:12 ~ 2004-06-26 10:25 (14 minutes)


plot