HOME   LIST
‹–   –›

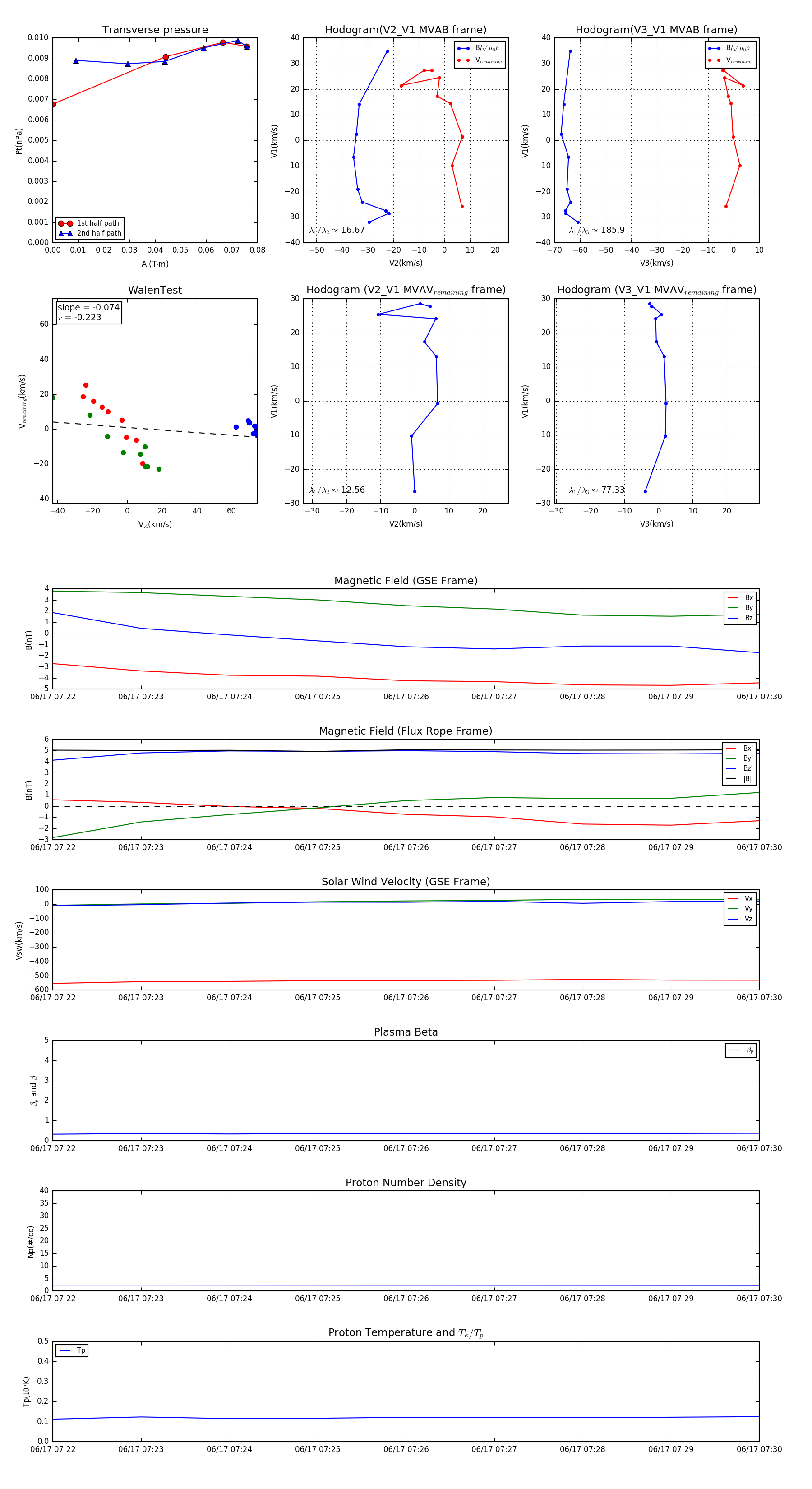
Flux Rope in 2004

Flux Rope Event 2004-06-17 07:22 ~ 2004-06-17 07:30 (9 minutes)


plot