HOME   LIST
‹–   –›

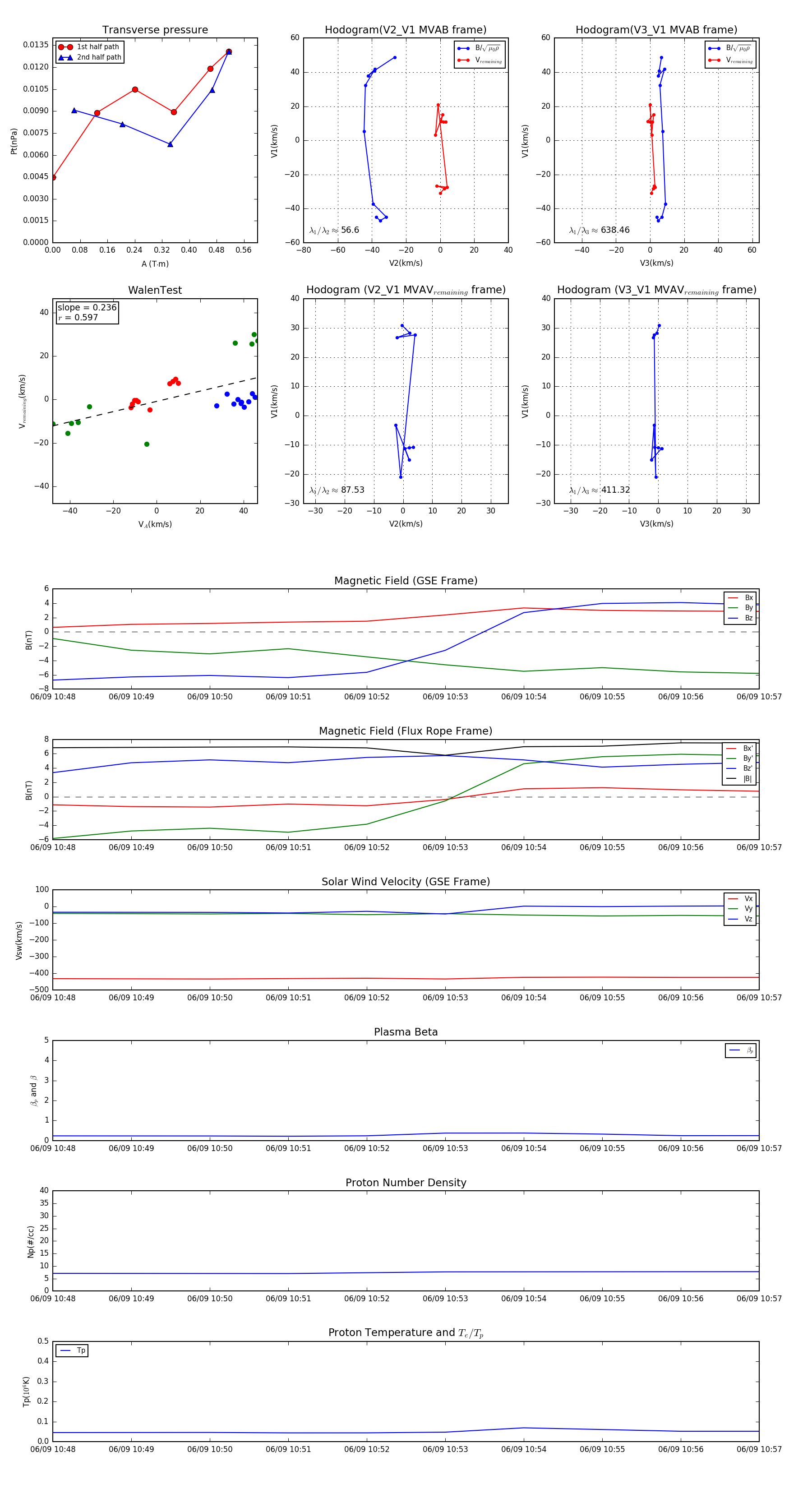
Flux Rope in 2004

Flux Rope Event 2004-06-09 10:48 ~ 2004-06-09 10:57 (10 minutes)


plot