HOME   LIST
‹–   –›

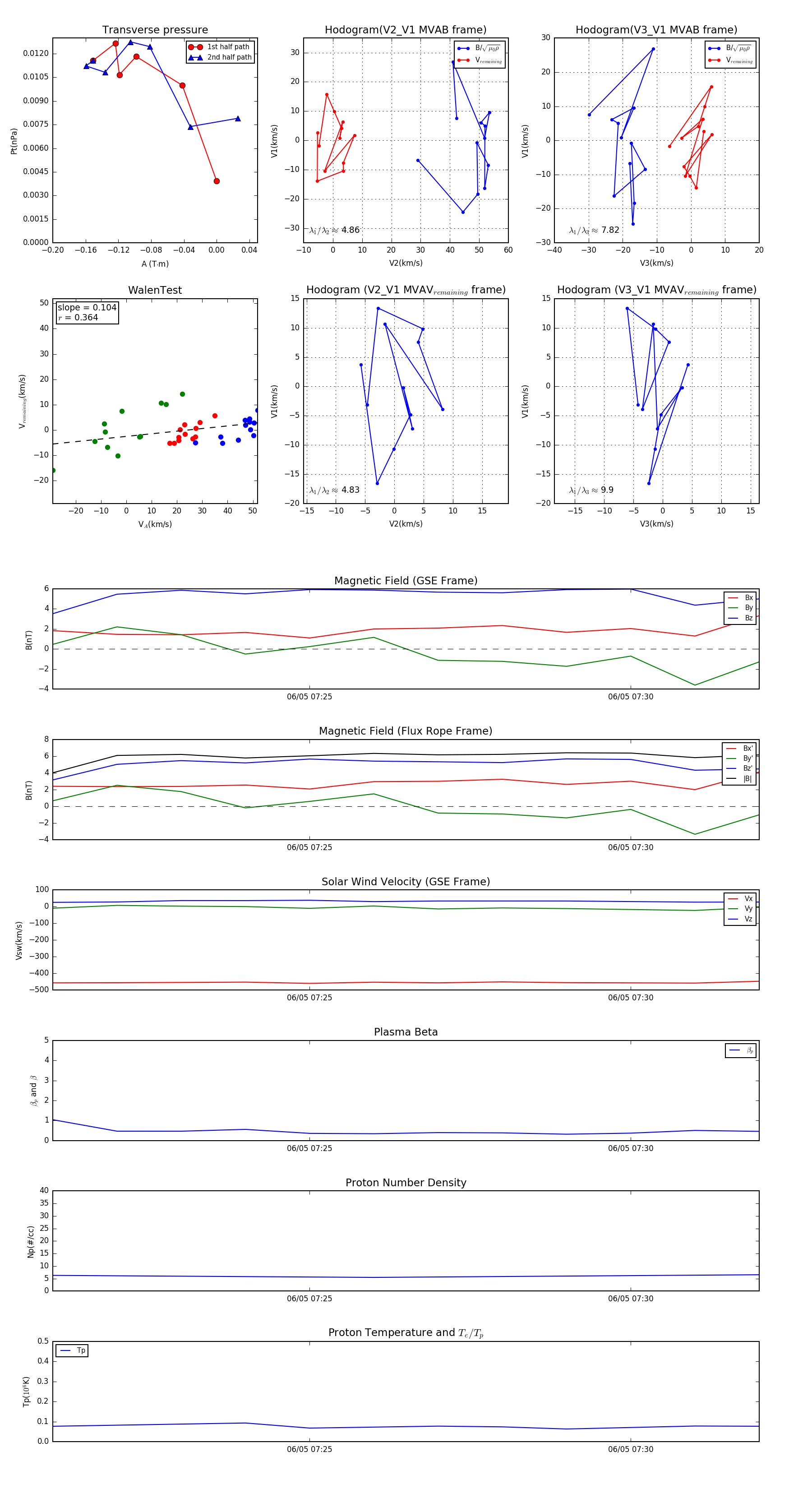
Flux Rope in 2004

Flux Rope Event 2004-06-05 07:21 ~ 2004-06-05 07:32 (12 minutes)


plot