HOME   LIST
‹–   –›

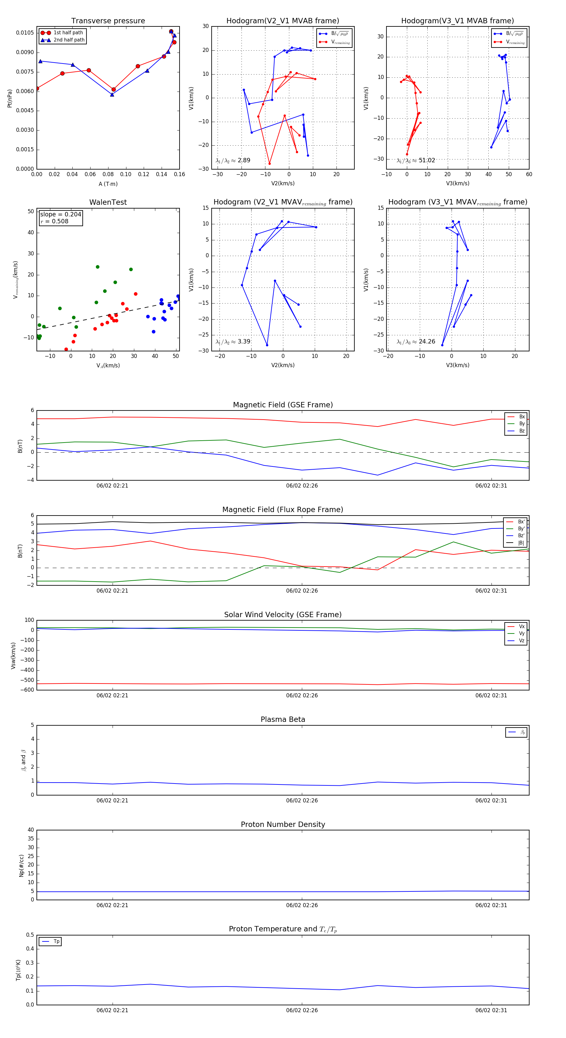
Flux Rope in 2004

Flux Rope Event 2004-06-02 02:19 ~ 2004-06-02 02:32 (14 minutes)


plot