HOME   LIST
‹–   –›

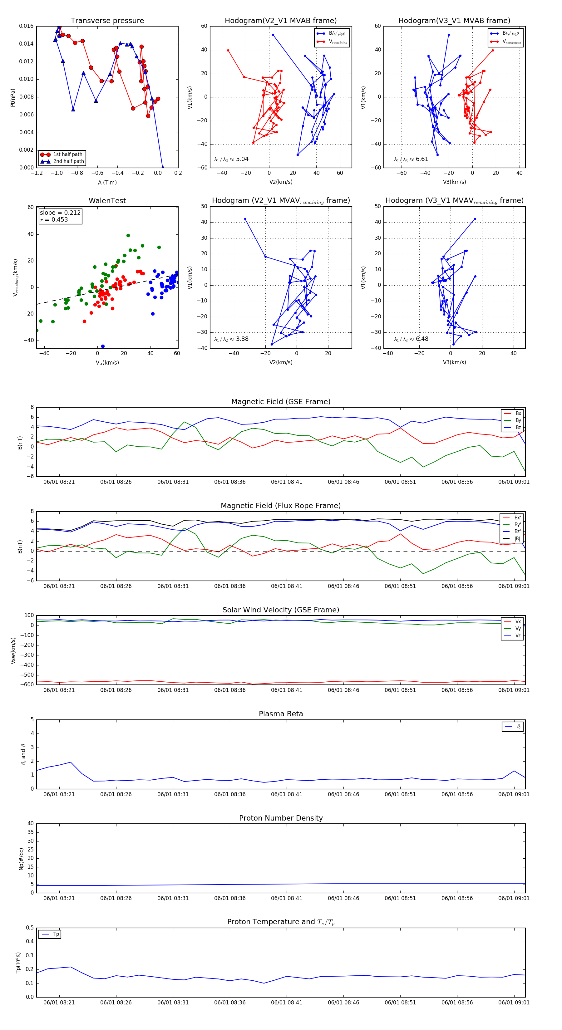
Flux Rope in 2004

Flux Rope Event 2004-06-01 08:19 ~ 2004-06-01 09:02 (44 minutes)


plot