HOME   LIST
‹–   –›

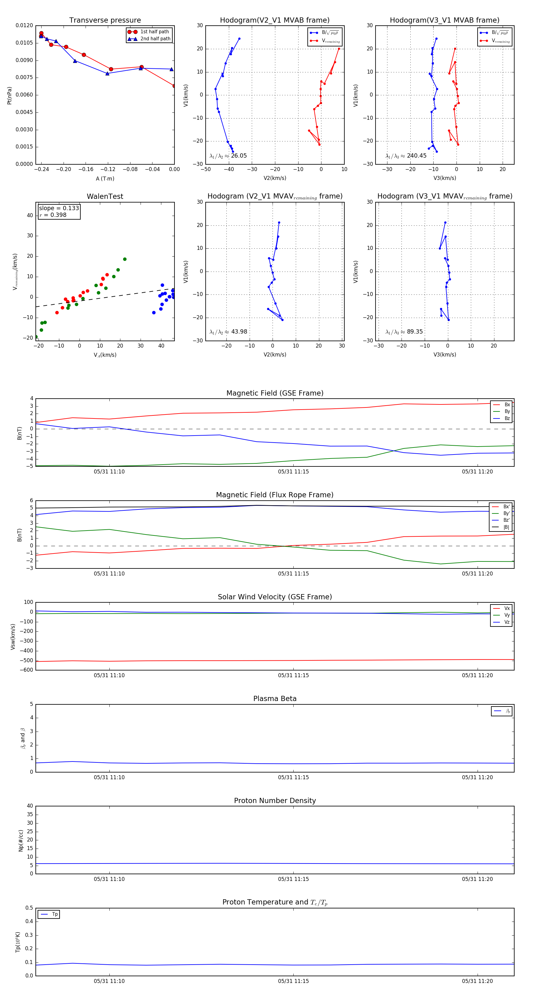
Flux Rope in 2004

Flux Rope Event 2004-05-31 11:08 ~ 2004-05-31 11:21 (14 minutes)


plot