HOME   LIST
‹–   –›

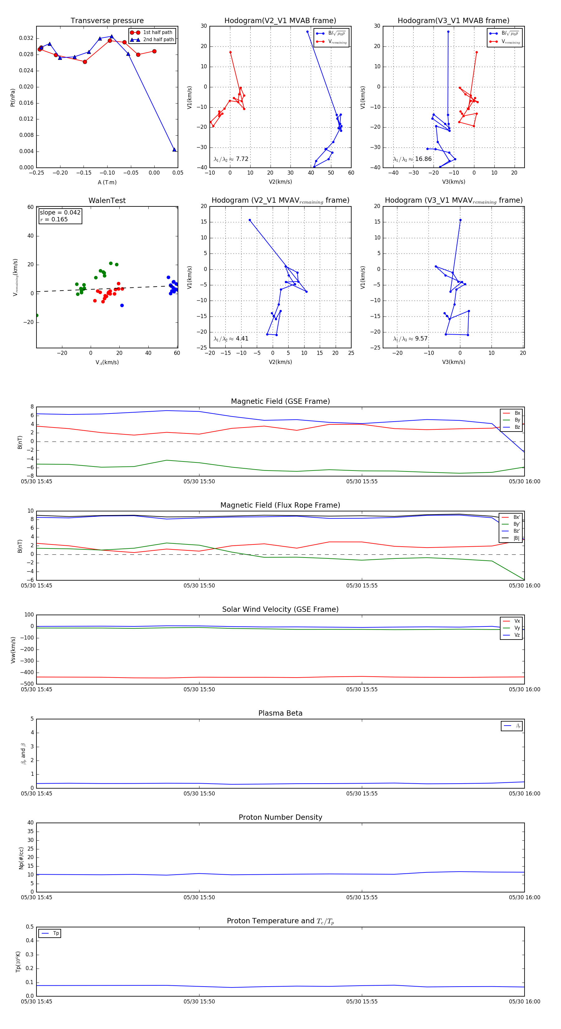
Flux Rope in 2004

Flux Rope Event 2004-05-30 15:45 ~ 2004-05-30 16:00 (16 minutes)


plot