HOME   LIST
‹–   –›

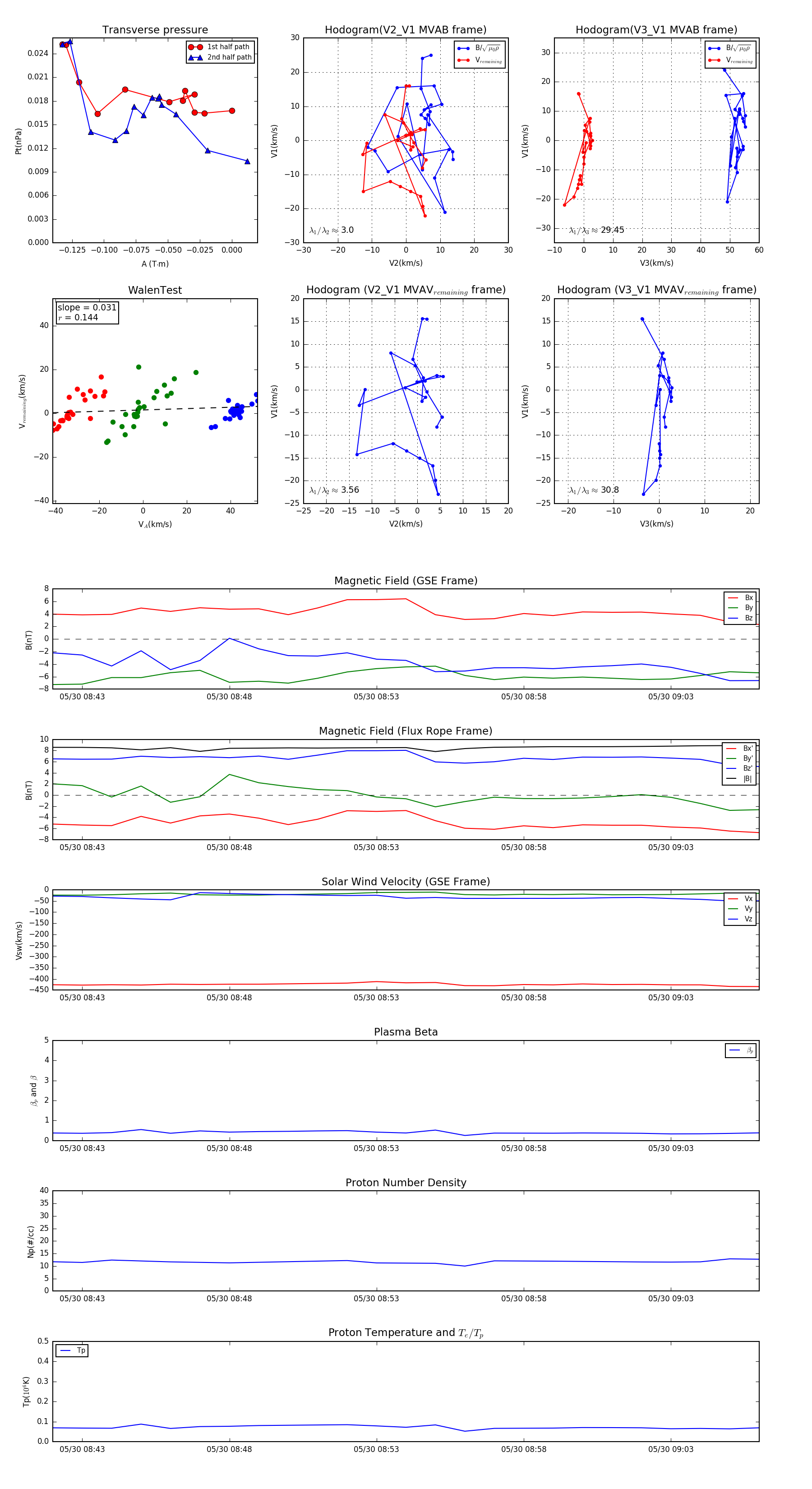
Flux Rope in 2004

Flux Rope Event 2004-05-30 08:42 ~ 2004-05-30 09:06 (25 minutes)


plot