HOME   LIST
‹–   –›

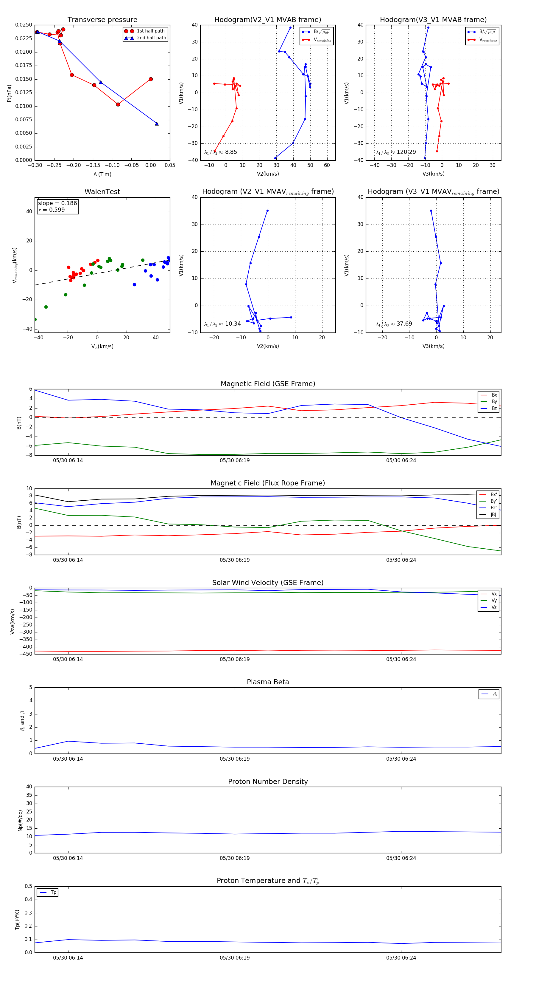
Flux Rope in 2004

Flux Rope Event 2004-05-30 06:13 ~ 2004-05-30 06:27 (15 minutes)


plot