HOME   LIST
‹–   –›

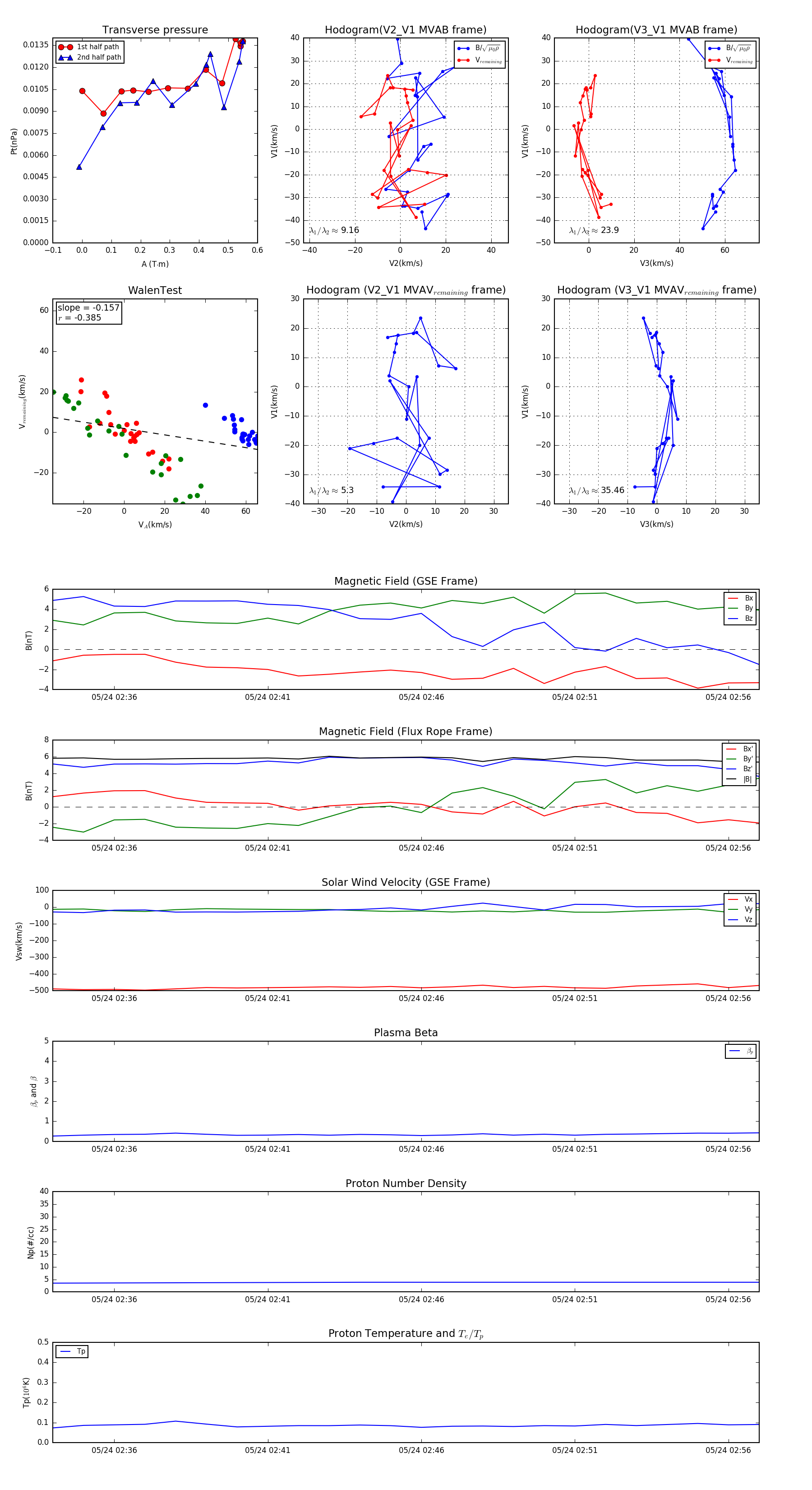
Flux Rope in 2004

Flux Rope Event 2004-05-24 02:34 ~ 2004-05-24 02:57 (24 minutes)


plot