HOME   LIST
‹–   –›

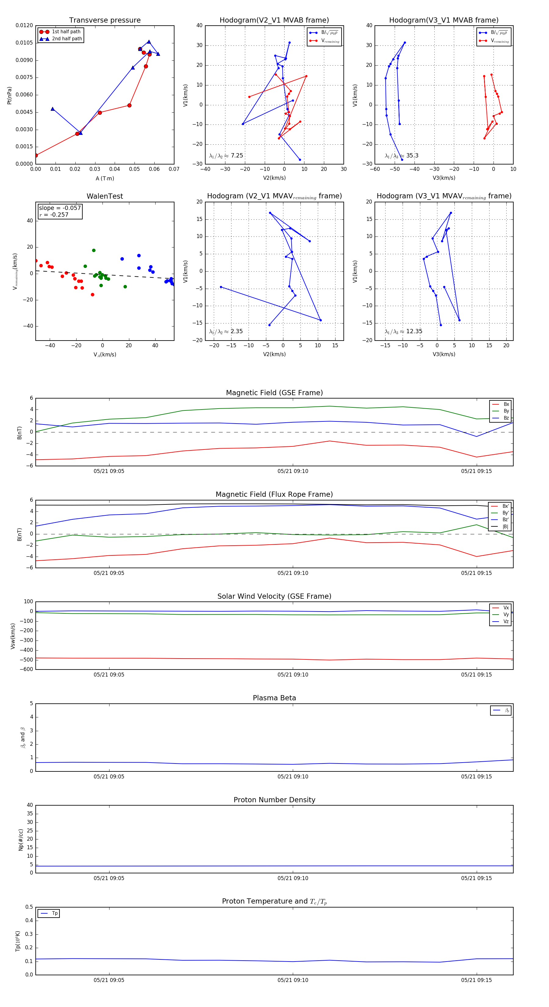
Flux Rope in 2004

Flux Rope Event 2004-05-21 09:03 ~ 2004-05-21 09:16 (14 minutes)


plot