HOME   LIST
‹–   –›

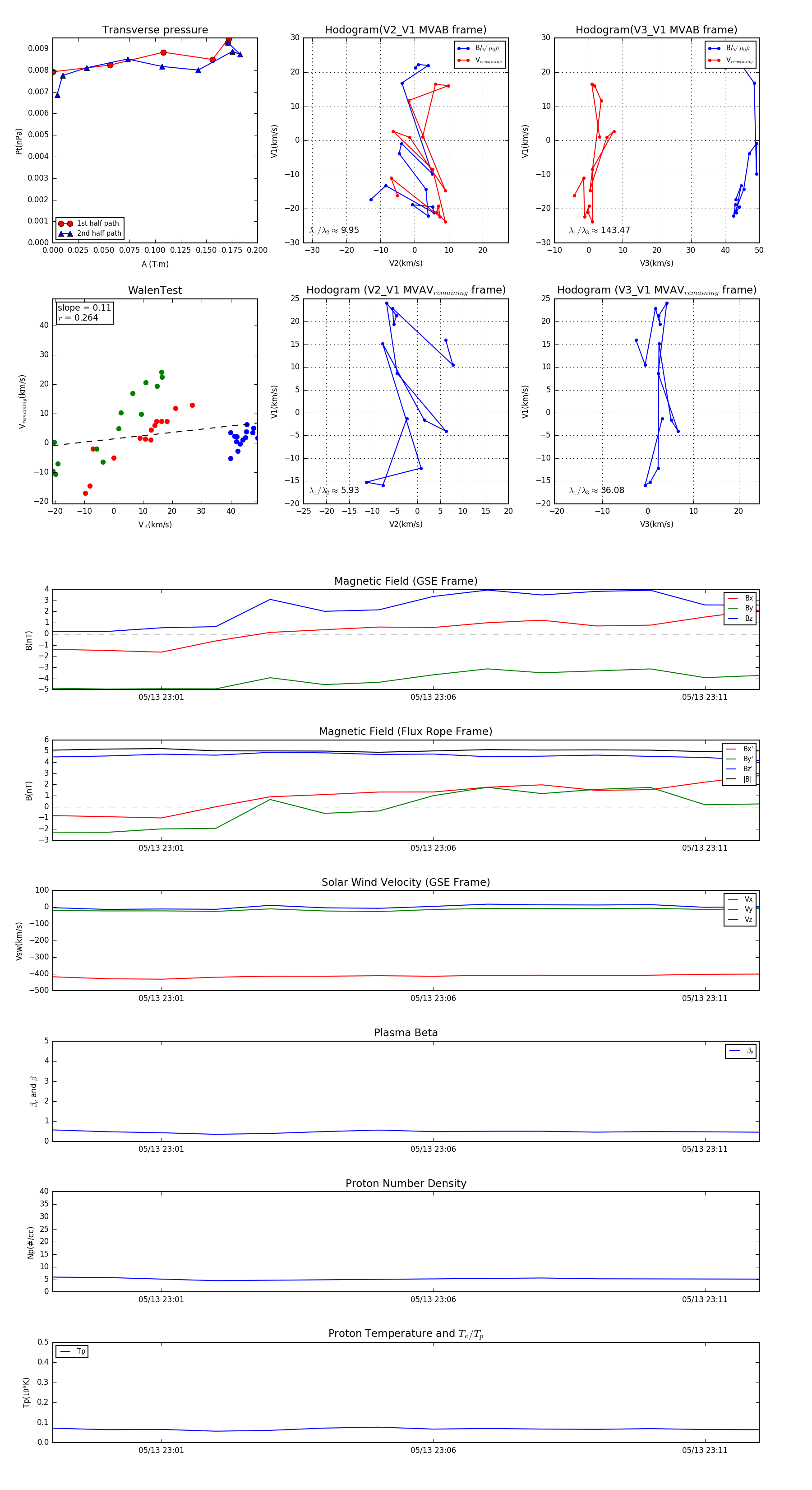
Flux Rope in 2004

Flux Rope Event 2004-05-13 22:59 ~ 2004-05-13 23:12 (14 minutes)


plot