HOME   LIST
‹–   –›

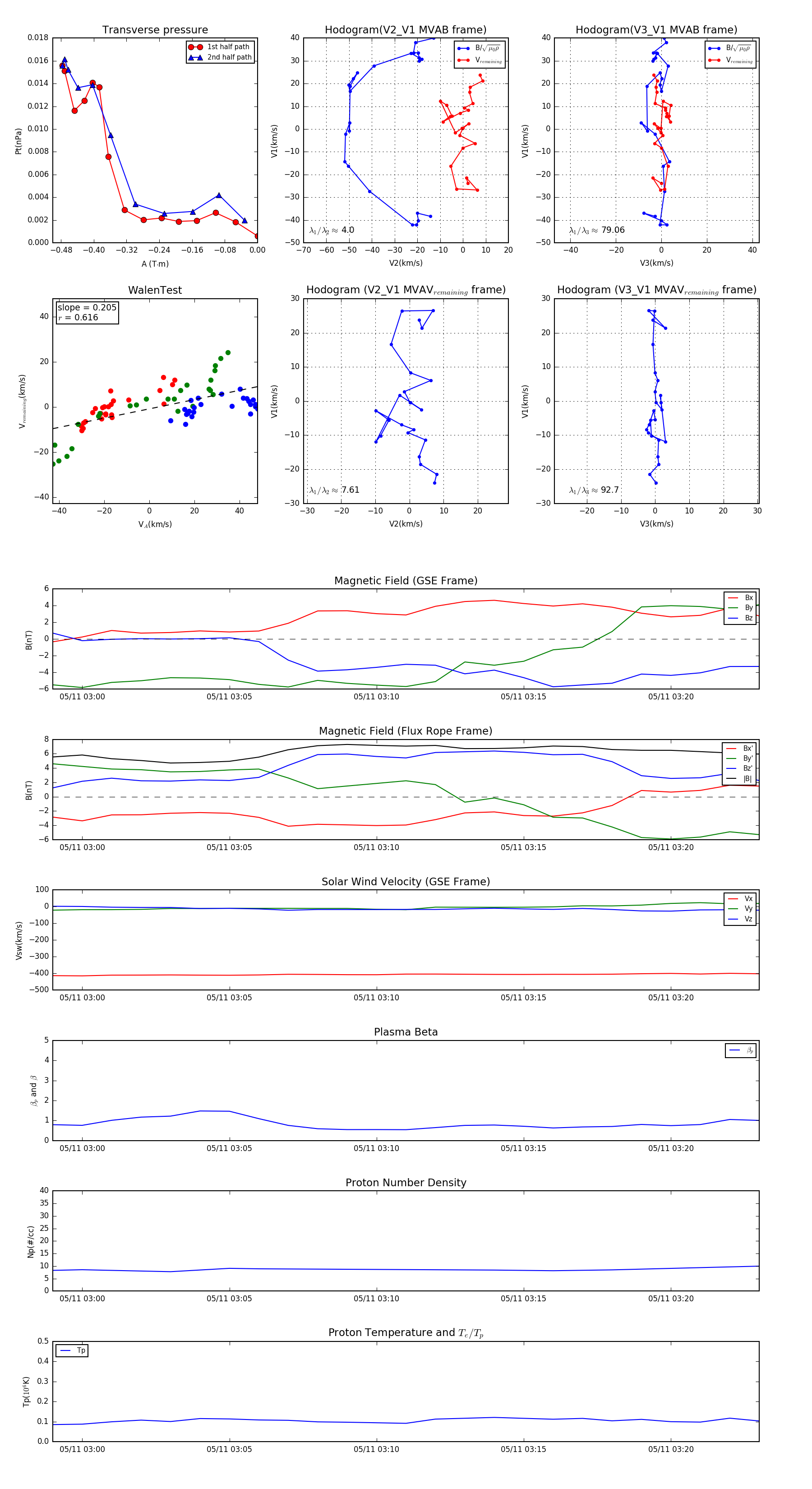
Flux Rope in 2004

Flux Rope Event 2004-05-11 02:59 ~ 2004-05-11 03:23 (25 minutes)


plot