HOME   LIST
‹–   –›

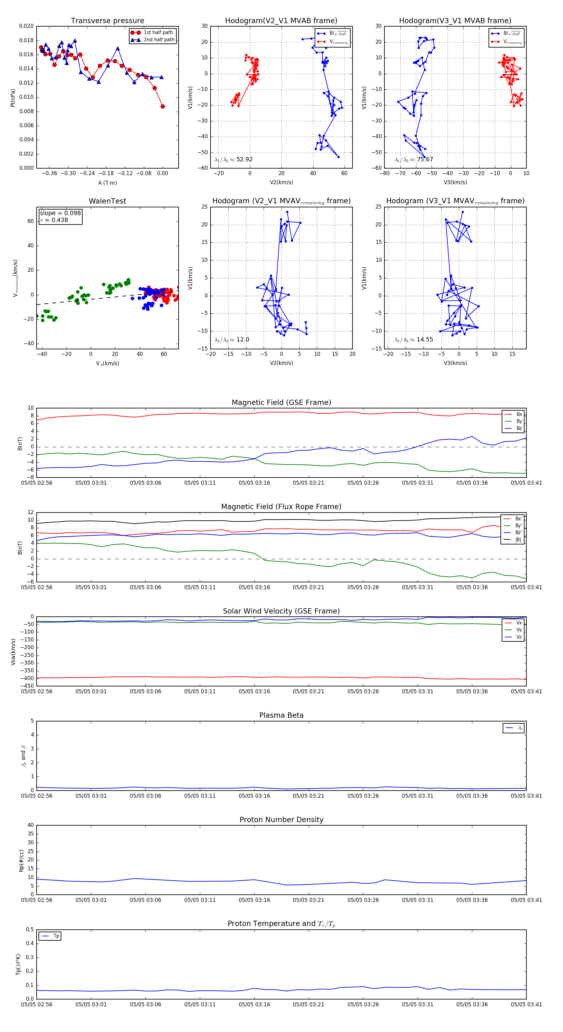
Flux Rope in 2004

Flux Rope Event 2004-05-05 02:56 ~ 2004-05-05 03:41 (46 minutes)


plot