HOME   LIST
‹–   –›

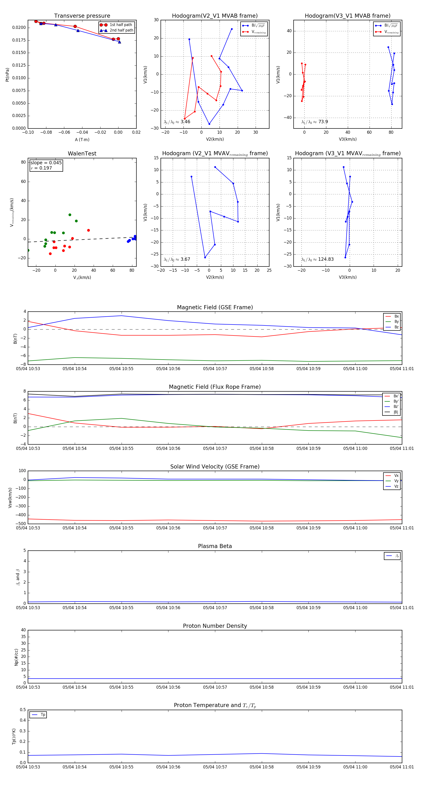
Flux Rope in 2004

Flux Rope Event 2004-05-04 10:53 ~ 2004-05-04 11:01 (9 minutes)


plot