HOME   LIST
‹–   –›

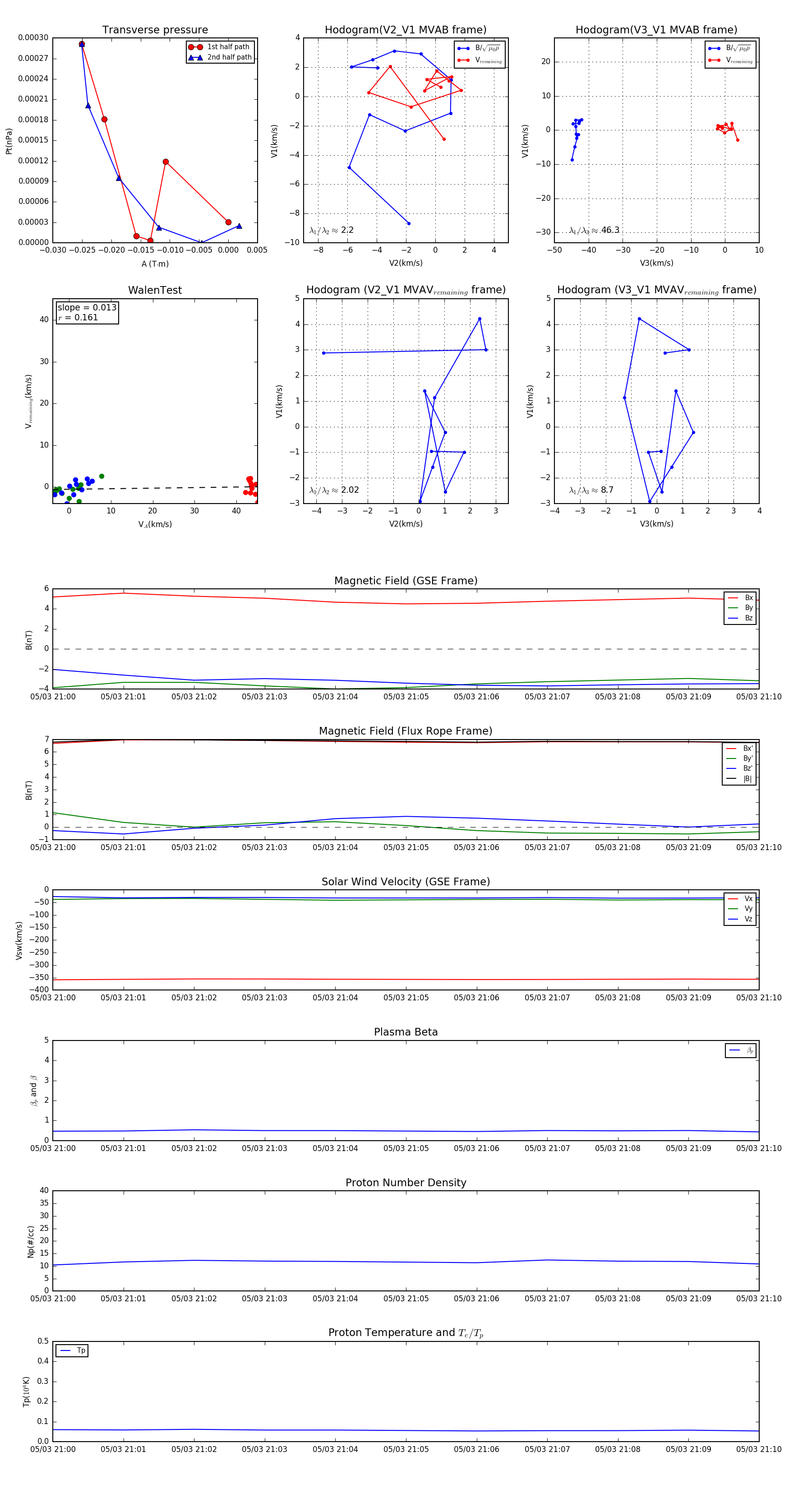
Flux Rope in 2004

Flux Rope Event 2004-05-03 21:00 ~ 2004-05-03 21:10 (11 minutes)


plot