HOME   LIST
‹–   –›

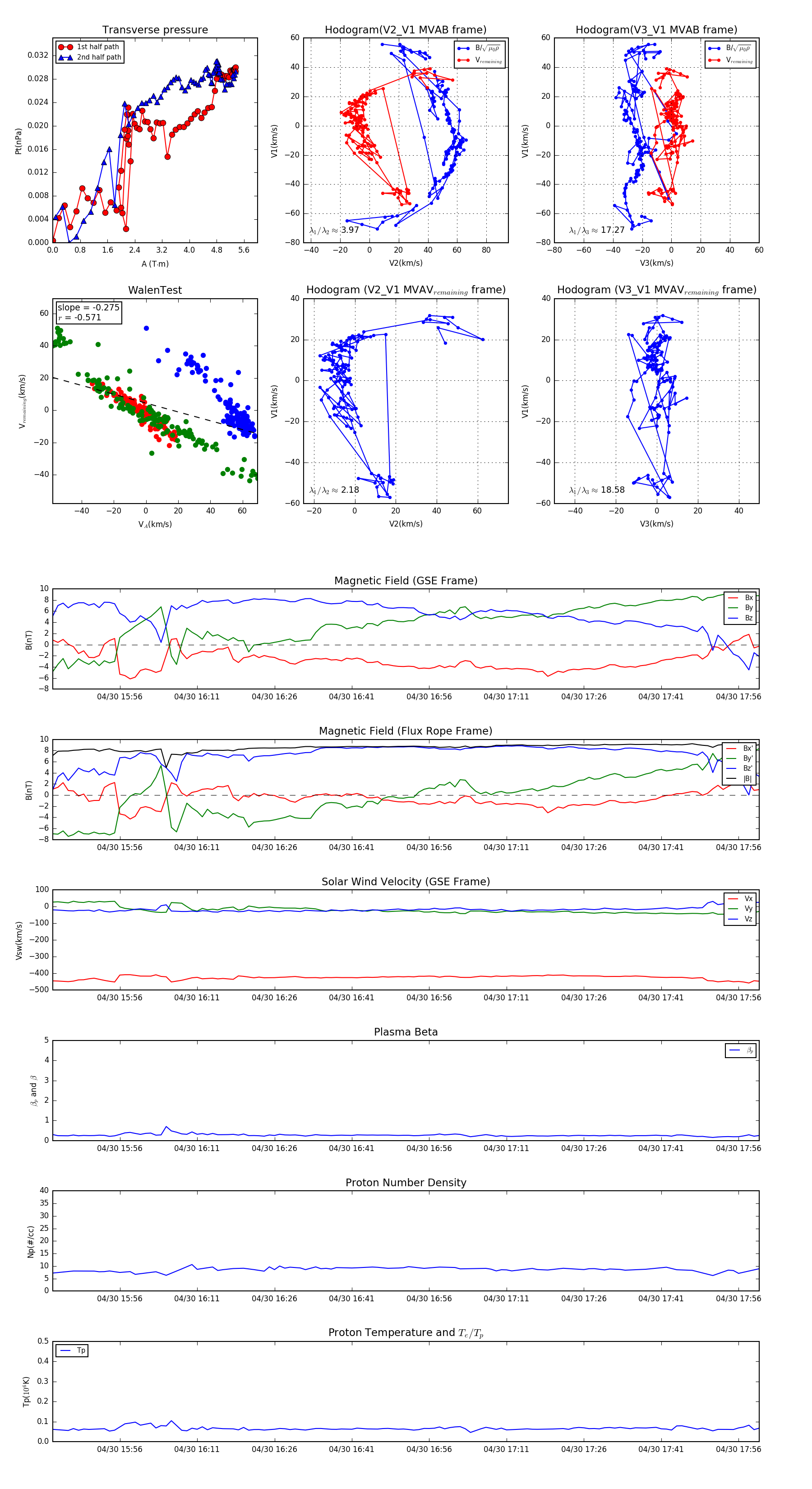
Flux Rope in 2004

Flux Rope Event 2004-04-30 15:43 ~ 2004-04-30 18:00 (138 minutes)


plot