HOME   LIST
‹–   –›

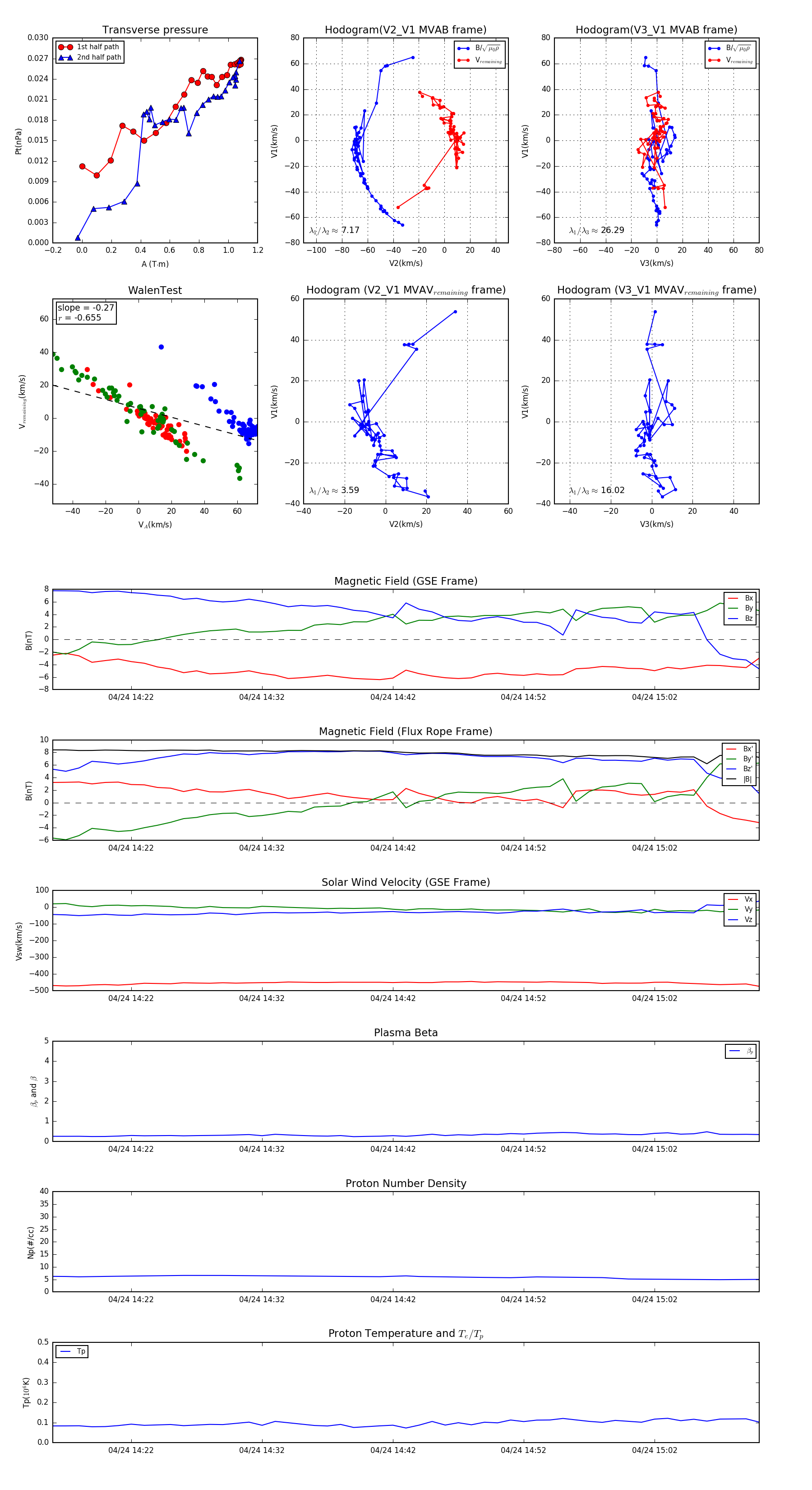
Flux Rope in 2004

Flux Rope Event 2004-04-24 14:16 ~ 2004-04-24 15:10 (55 minutes)


plot