HOME   LIST
‹–   –›

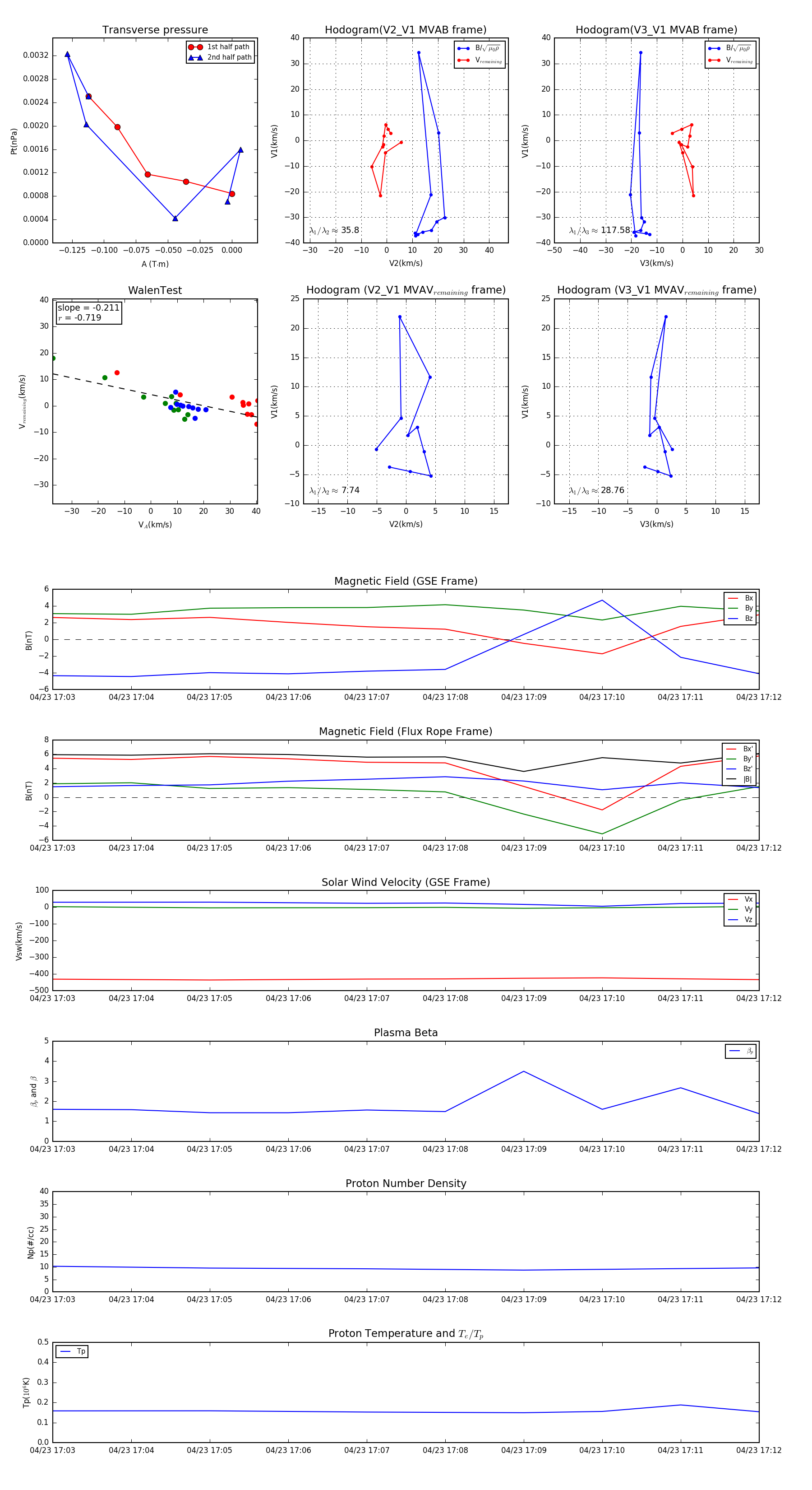
Flux Rope in 2004

Flux Rope Event 2004-04-23 17:03 ~ 2004-04-23 17:12 (10 minutes)


plot