HOME   LIST
‹–   –›

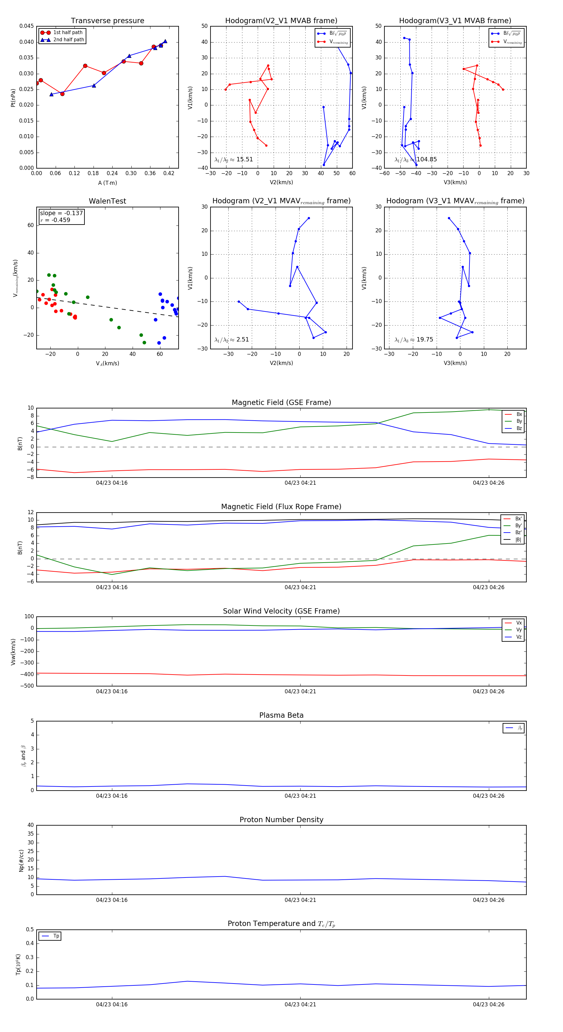
Flux Rope in 2004

Flux Rope Event 2004-04-23 04:14 ~ 2004-04-23 04:27 (14 minutes)


plot