HOME   LIST
‹–   –›

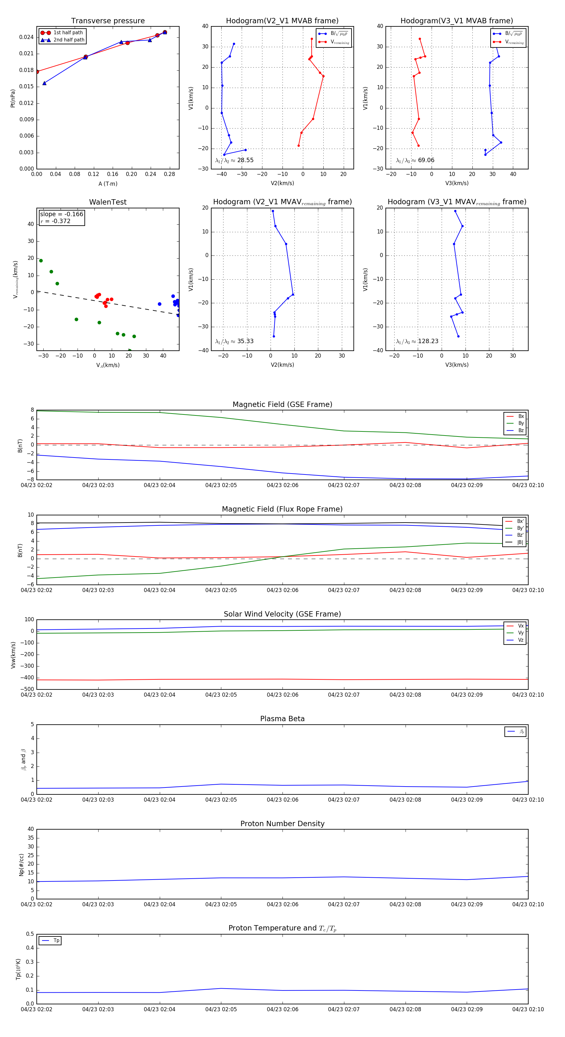
Flux Rope in 2004

Flux Rope Event 2004-04-23 02:02 ~ 2004-04-23 02:10 (9 minutes)


plot