HOME   LIST
‹–   –›

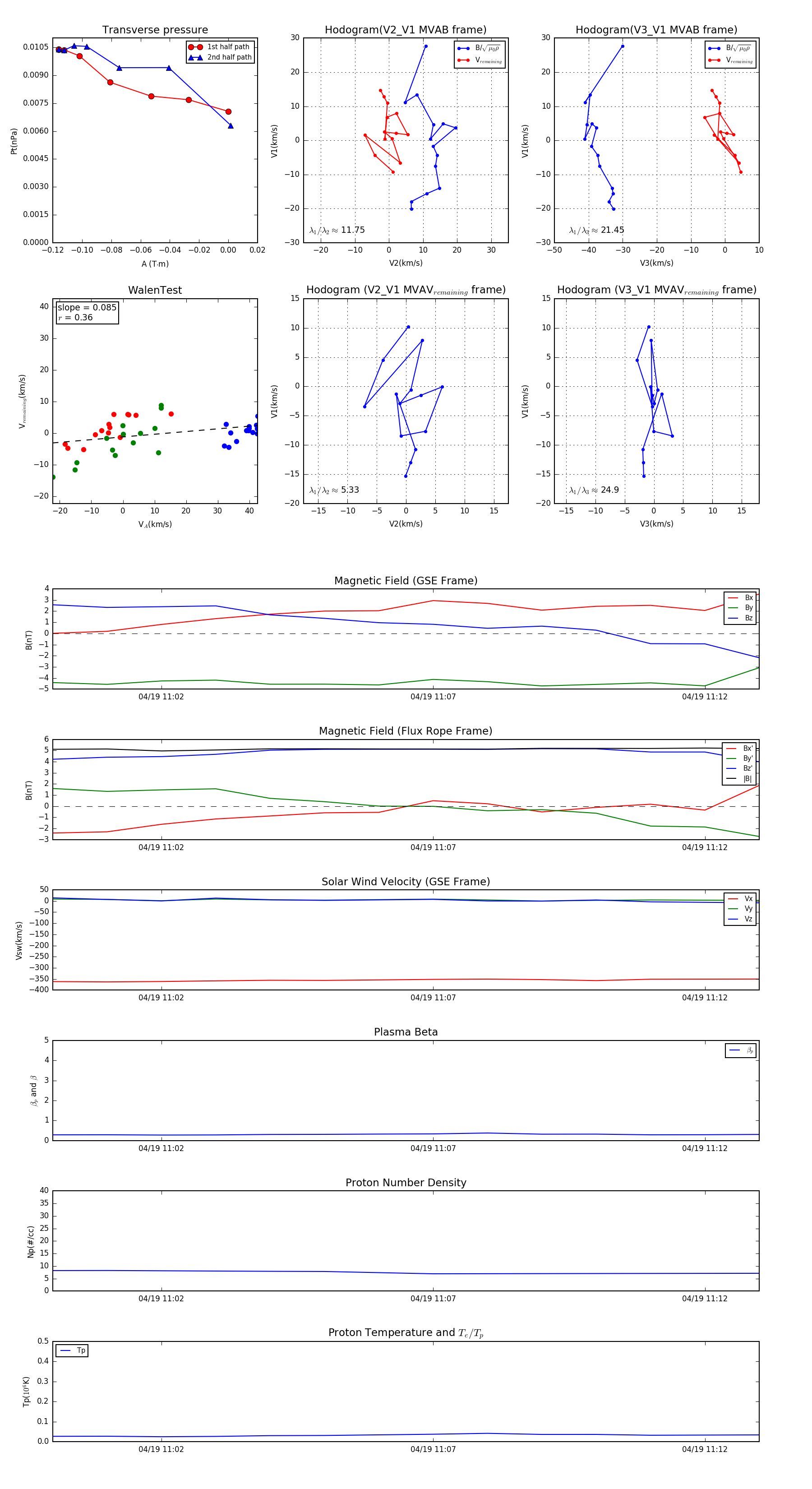
Flux Rope in 2004

Flux Rope Event 2004-04-19 11:00 ~ 2004-04-19 11:13 (14 minutes)


plot