HOME   LIST
‹–   –›

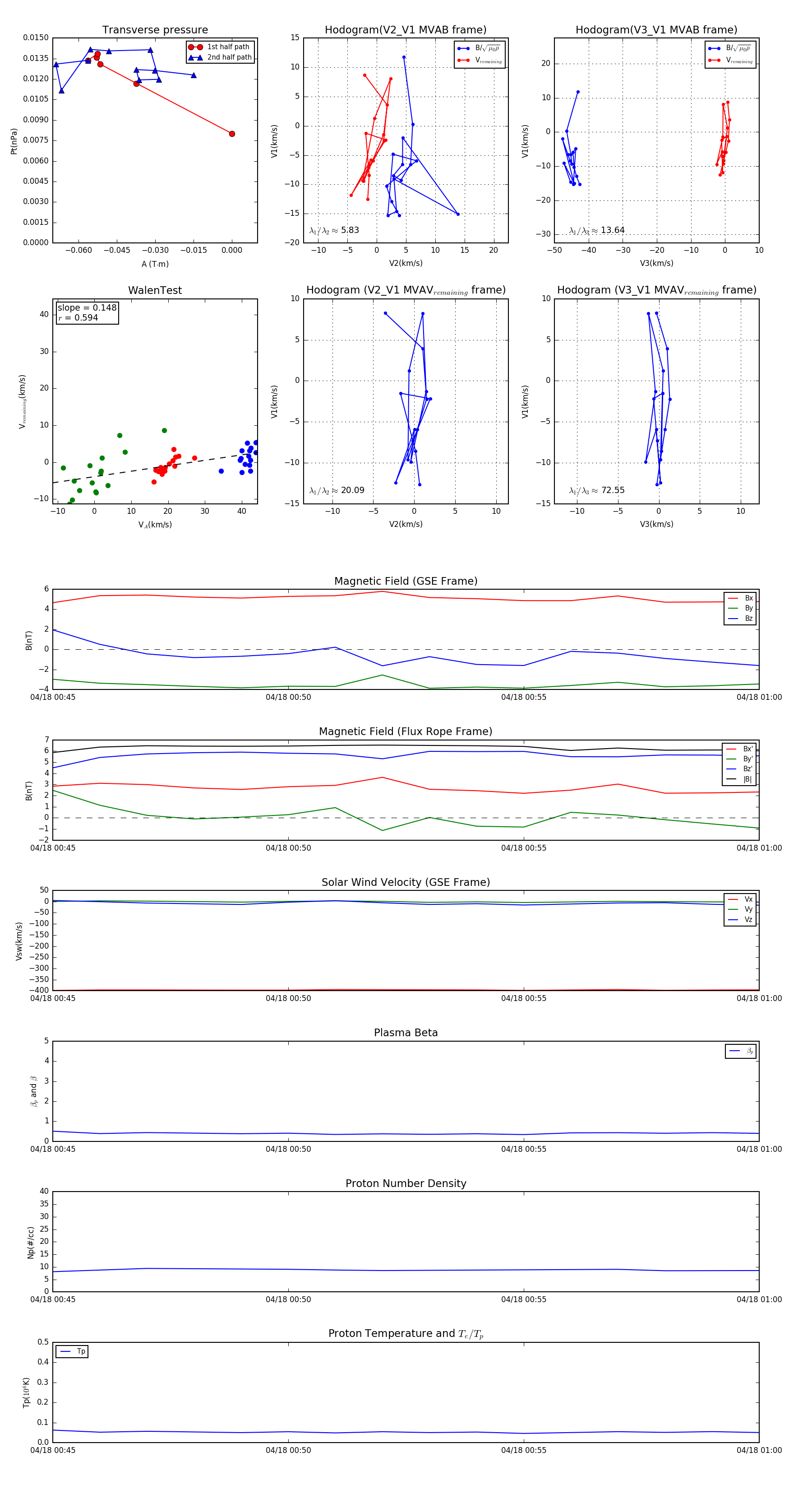
Flux Rope in 2004

Flux Rope Event 2004-04-18 00:45 ~ 2004-04-18 01:00 (16 minutes)


plot