HOME   LIST
‹–   –›

Flux Rope in 2004

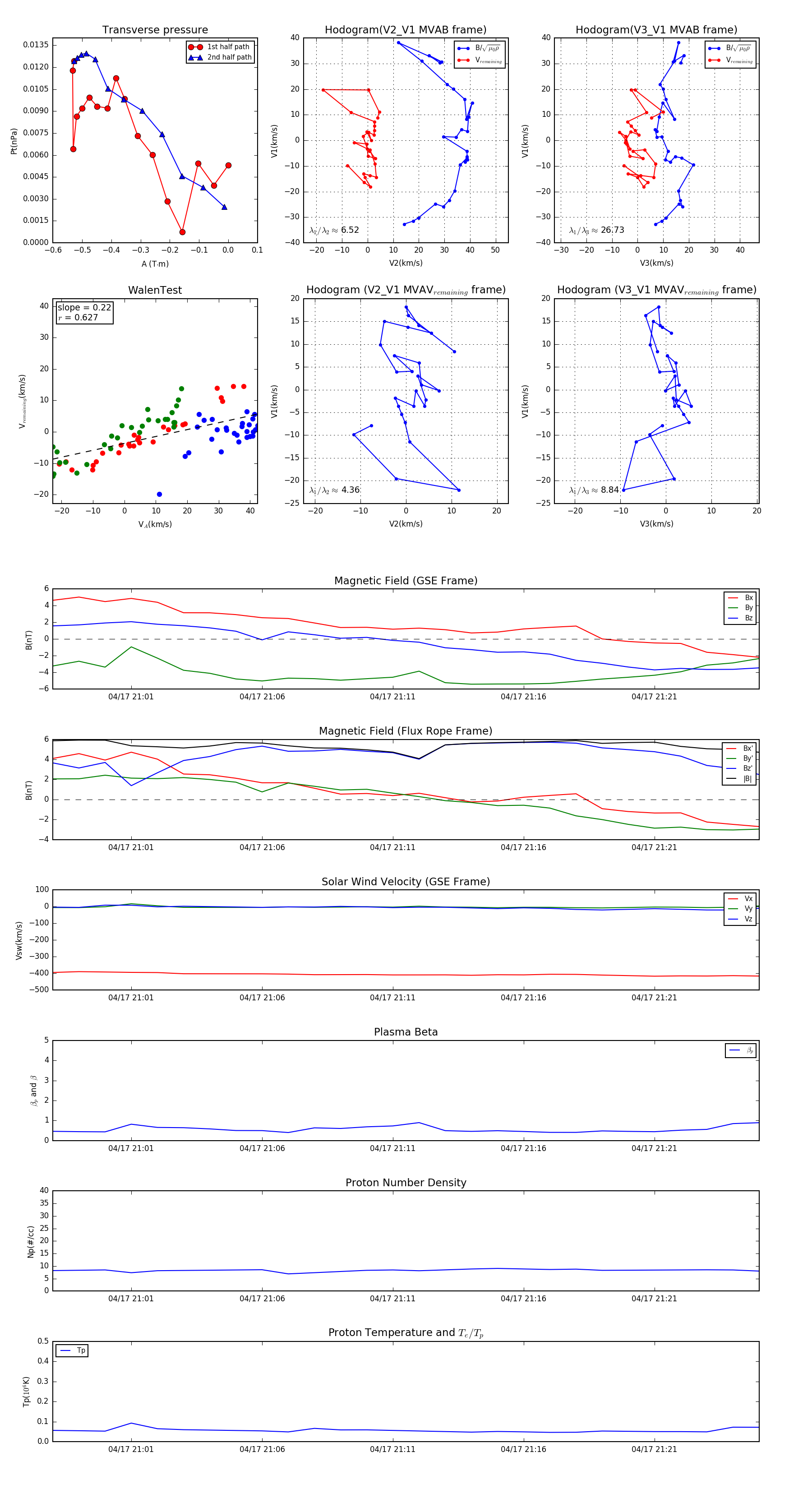
Flux Rope Event 2004-04-17 20:58 ~ 2004-04-17 21:25 (28 minutes)


plot