HOME   LIST
‹–   –›

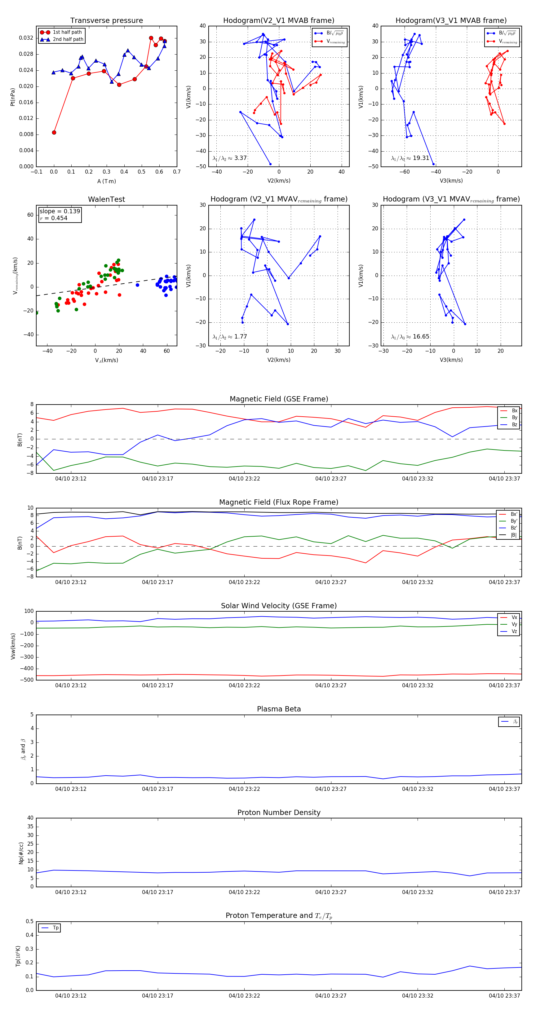
Flux Rope in 2004

Flux Rope Event 2004-04-10 23:10 ~ 2004-04-10 23:38 (29 minutes)


plot