HOME   LIST
‹–   –›

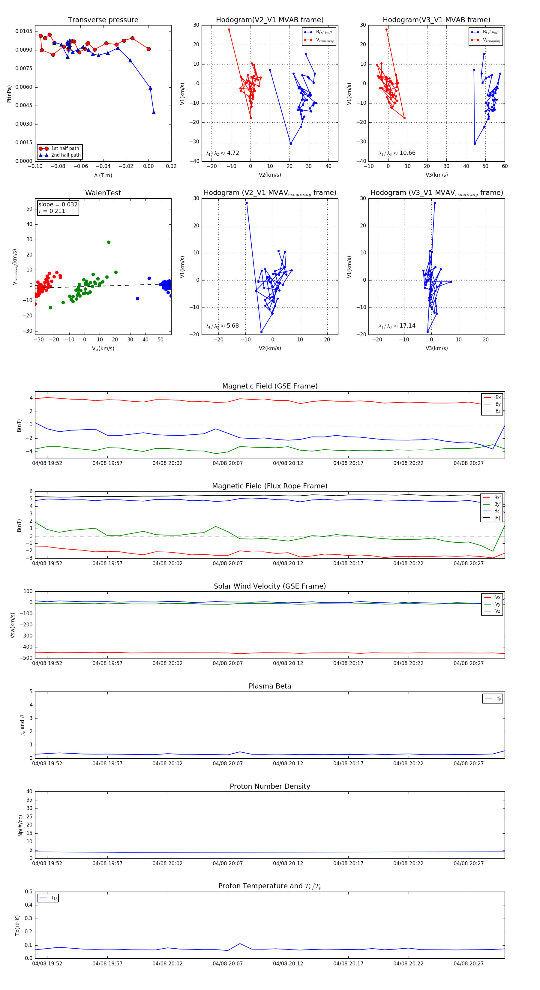
Flux Rope in 2004

Flux Rope Event 2004-04-08 19:51 ~ 2004-04-08 20:30 (40 minutes)


plot