HOME   LIST
‹–   –›

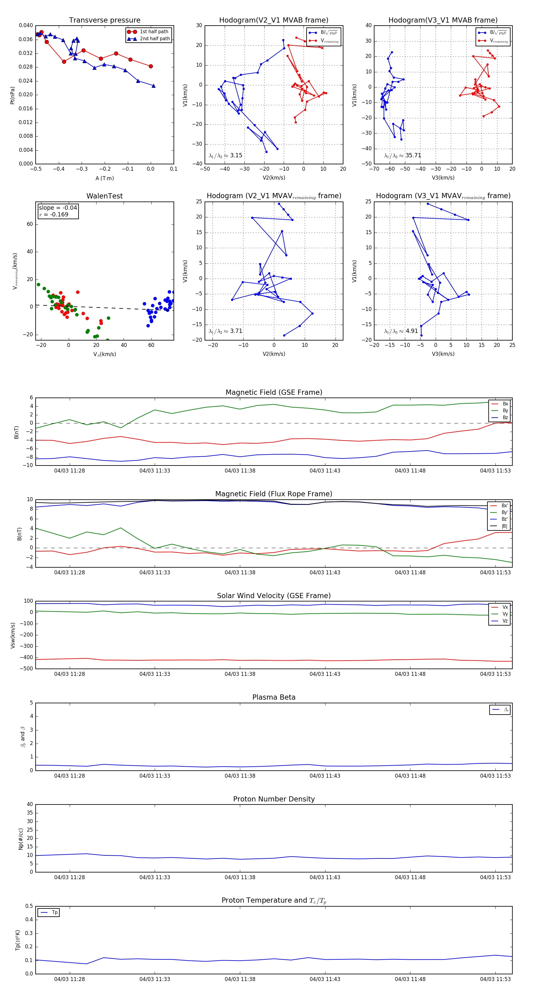
Flux Rope in 2004

Flux Rope Event 2004-04-03 11:26 ~ 2004-04-03 11:54 (29 minutes)


plot