HOME   LIST
‹–   –›

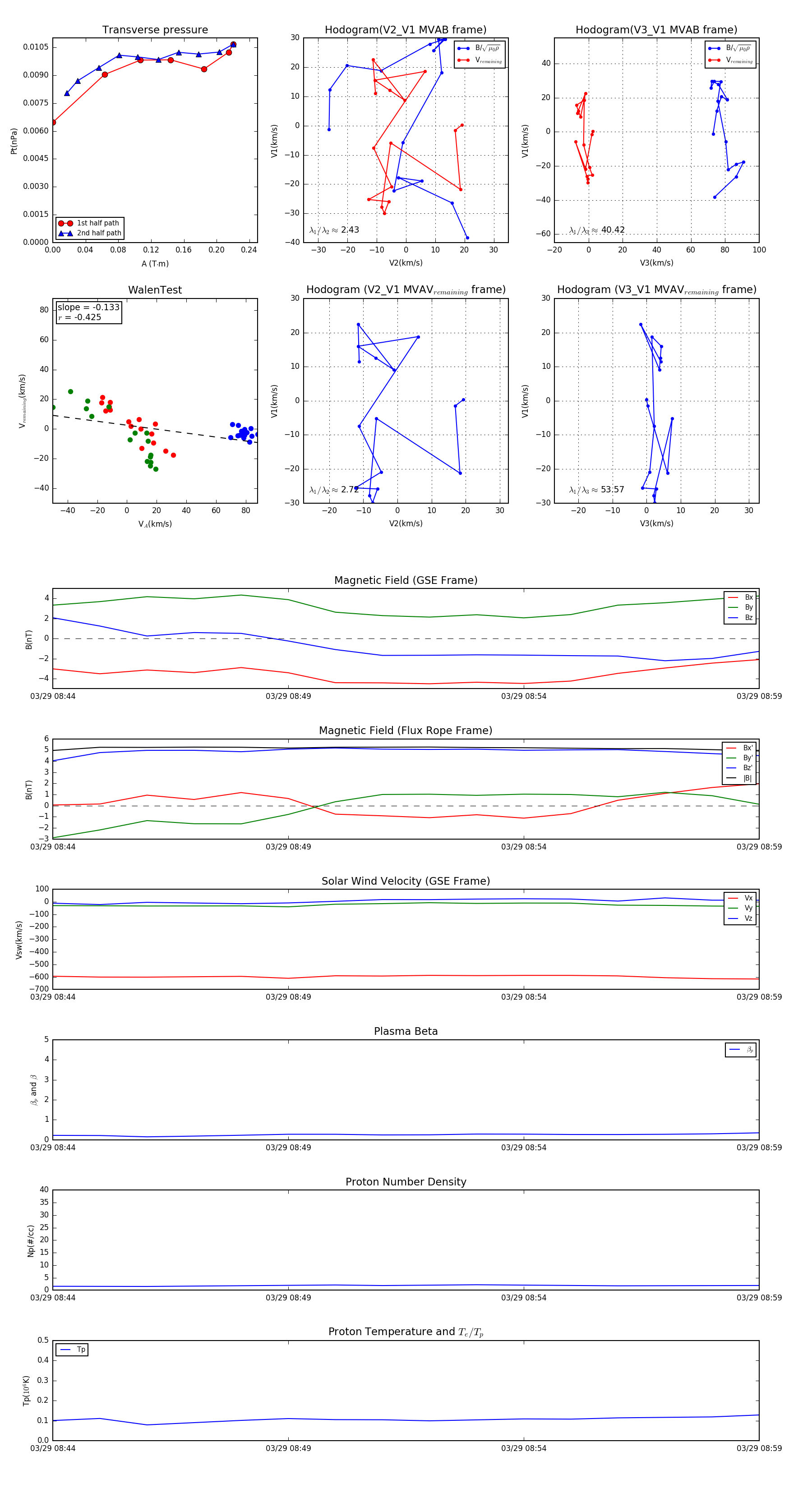
Flux Rope in 2004

Flux Rope Event 2004-03-29 08:44 ~ 2004-03-29 08:59 (16 minutes)


plot