HOME   LIST
‹–   –›

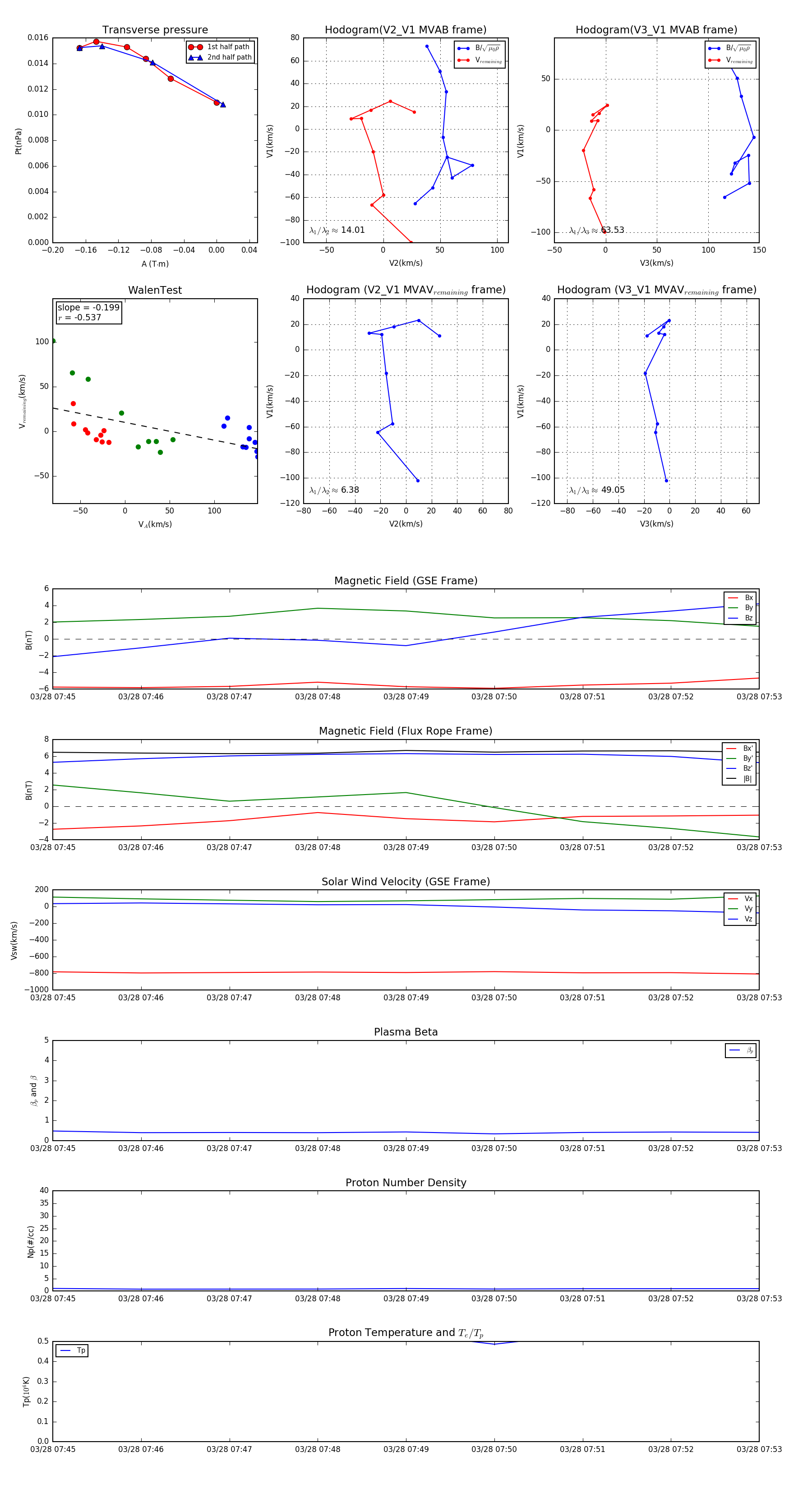
Flux Rope in 2004

Flux Rope Event 2004-03-28 07:45 ~ 2004-03-28 07:53 (9 minutes)


plot