HOME   LIST
‹–   –›

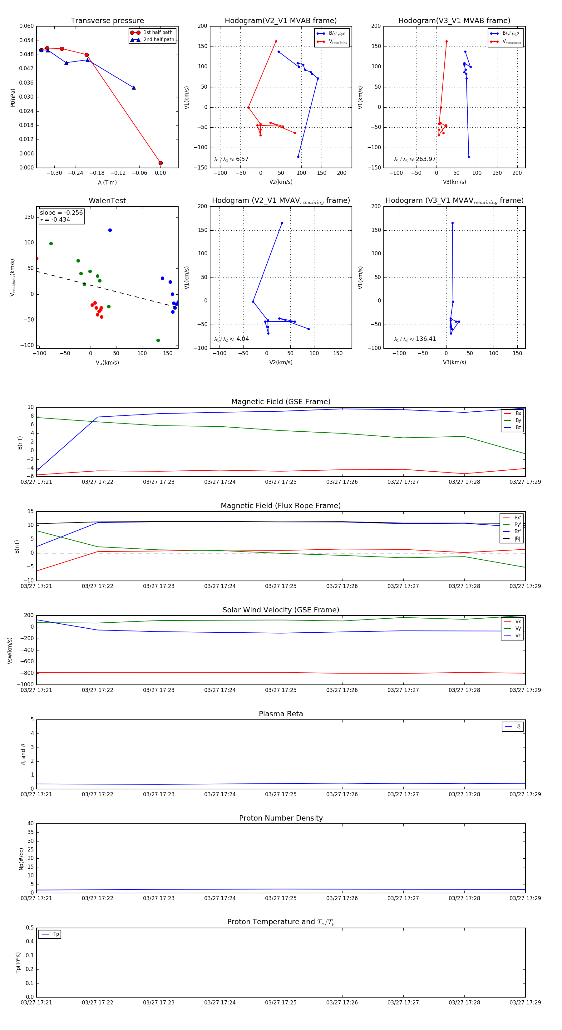
Flux Rope in 2004

Flux Rope Event 2004-03-27 17:21 ~ 2004-03-27 17:29 (9 minutes)


plot