HOME   LIST
‹–   –›

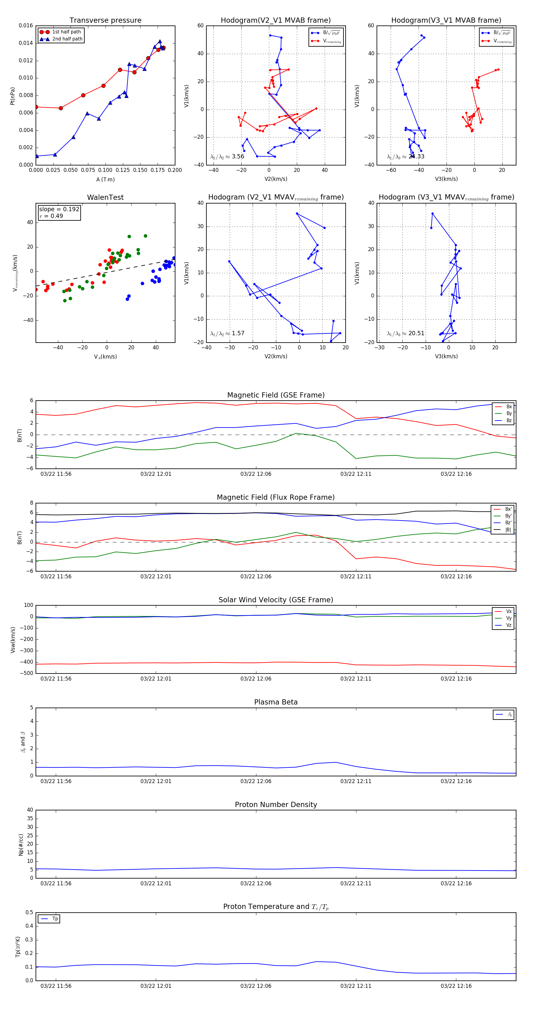
Flux Rope in 2004

Flux Rope Event 2004-03-22 11:55 ~ 2004-03-22 12:19 (25 minutes)


plot