HOME   LIST
‹–   –›

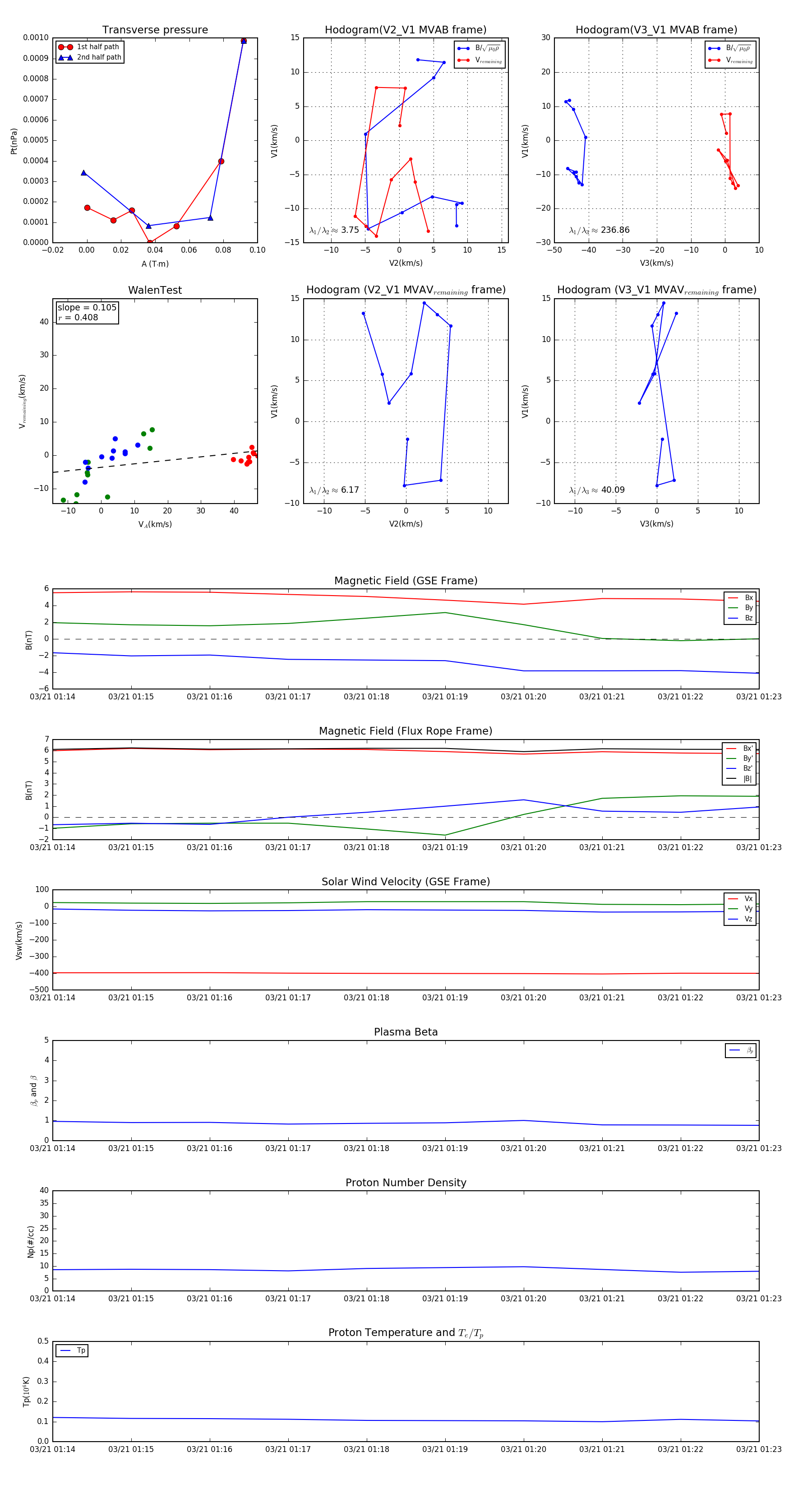
Flux Rope in 2004

Flux Rope Event 2004-03-21 01:14 ~ 2004-03-21 01:23 (10 minutes)


plot