HOME   LIST
‹–   –›

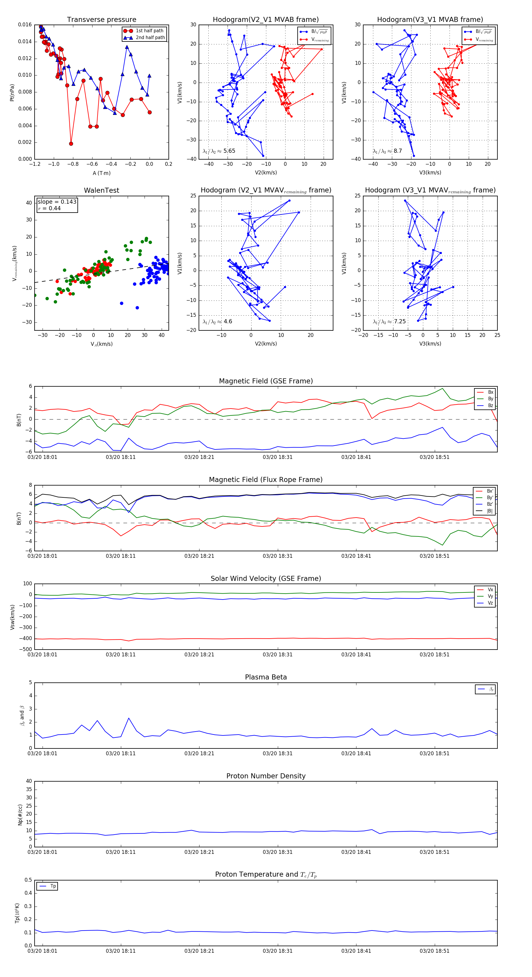
Flux Rope in 2004

Flux Rope Event 2004-03-20 18:00 ~ 2004-03-20 18:59 (60 minutes)


plot