HOME   LIST
‹–   –›

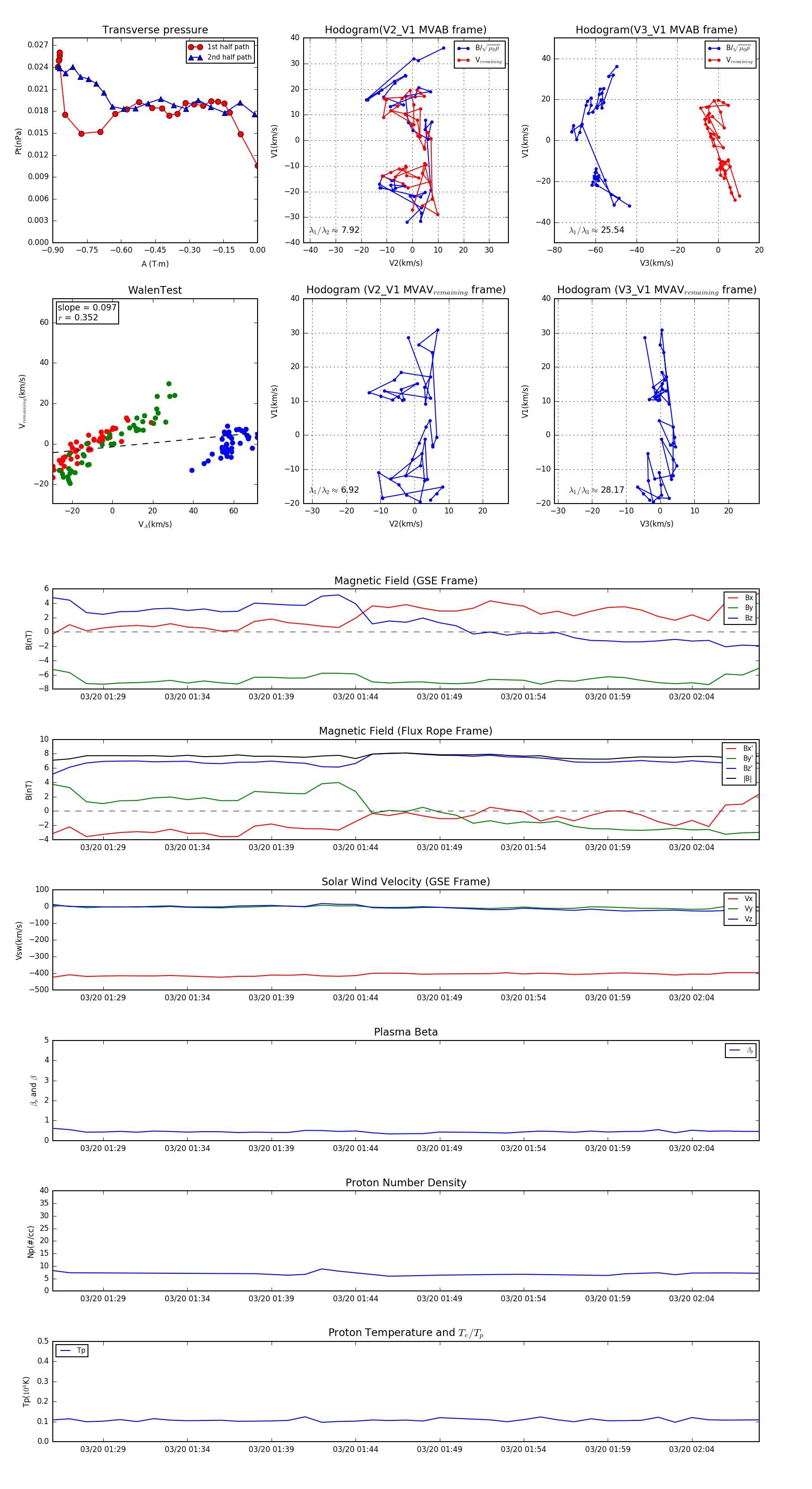
Flux Rope in 2004

Flux Rope Event 2004-03-20 01:26 ~ 2004-03-20 02:08 (43 minutes)


plot