HOME   LIST
‹–   –›

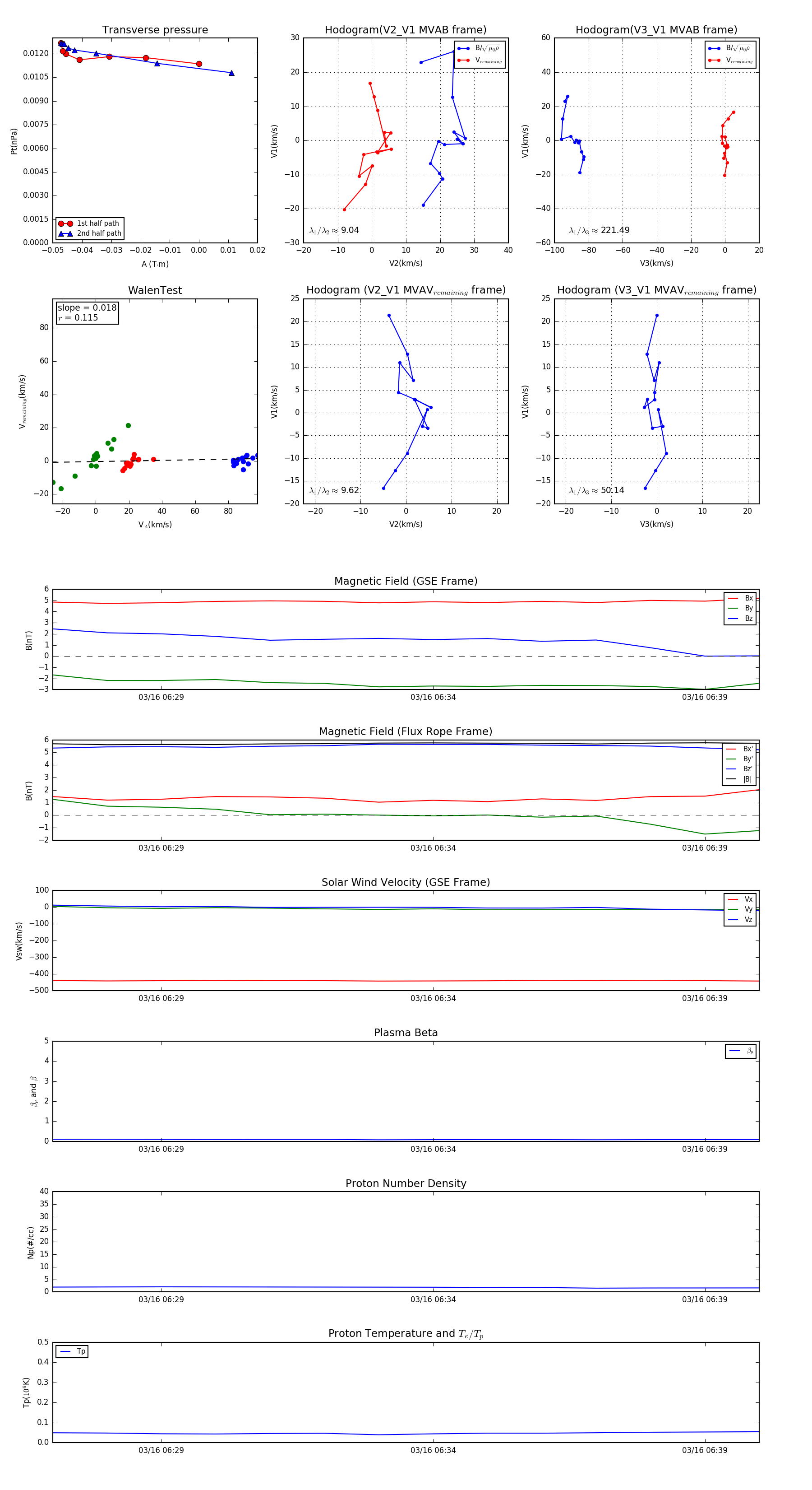
Flux Rope in 2004

Flux Rope Event 2004-03-16 06:27 ~ 2004-03-16 06:40 (14 minutes)


plot