HOME   LIST
‹–   –›

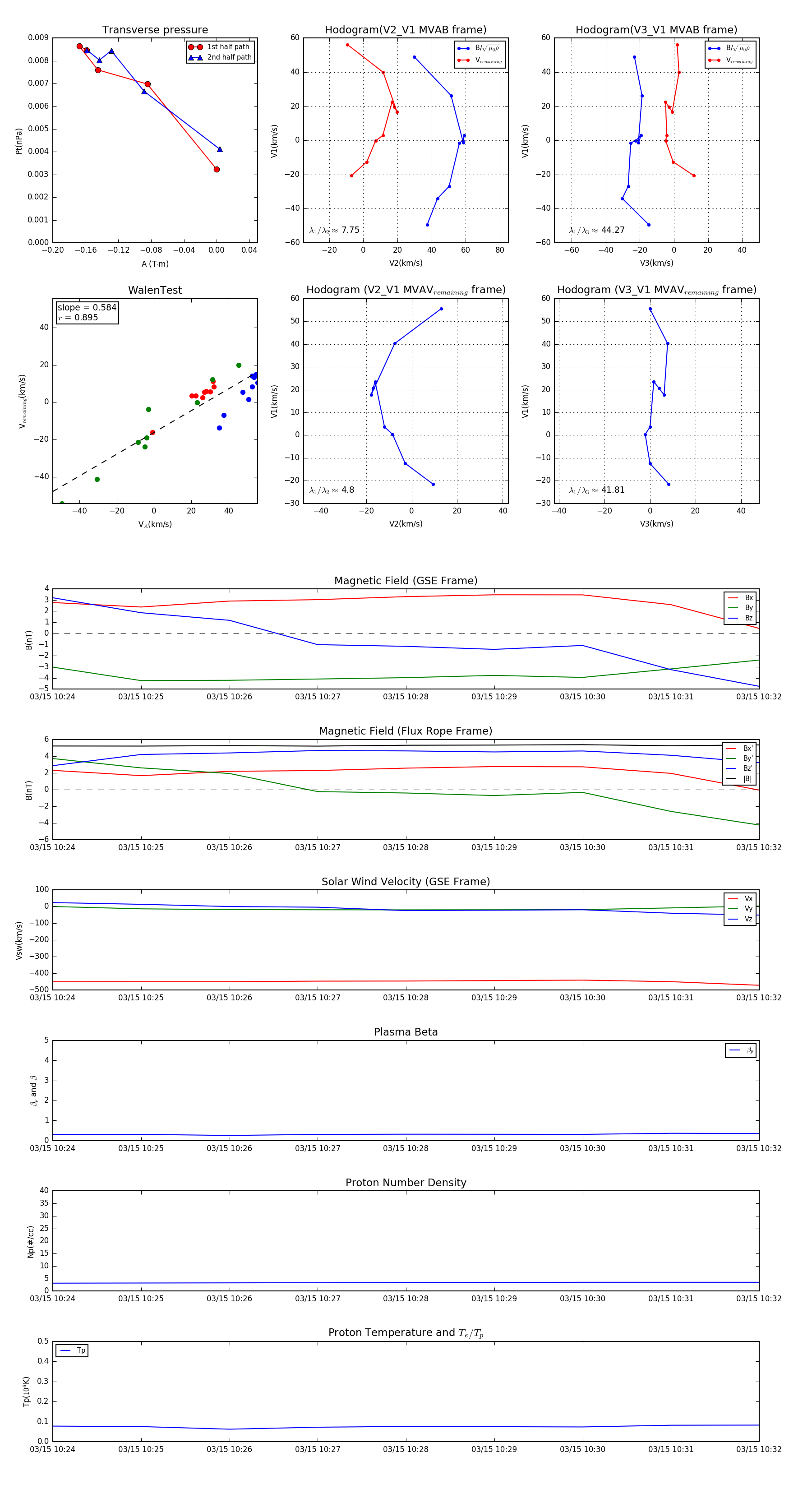
Flux Rope in 2004

Flux Rope Event 2004-03-15 10:24 ~ 2004-03-15 10:32 (9 minutes)


plot