HOME   LIST
‹–   –›

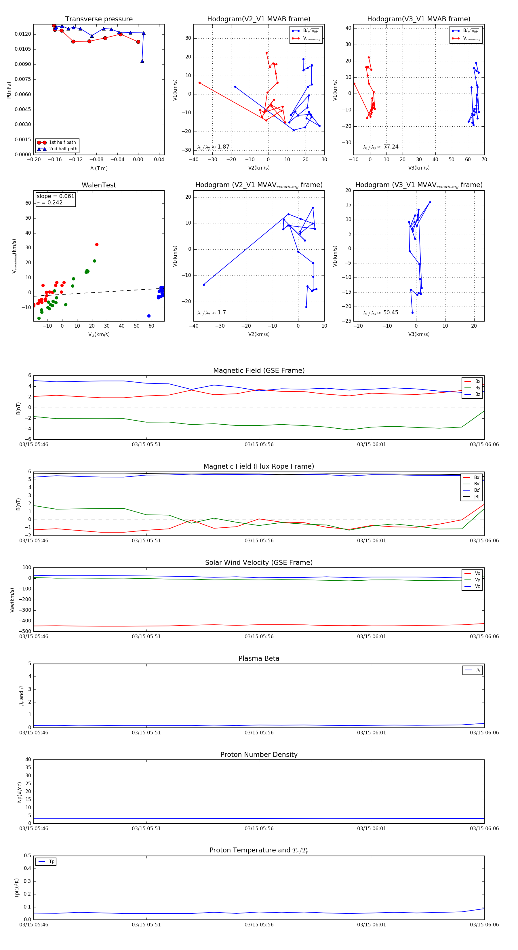
Flux Rope in 2004

Flux Rope Event 2004-03-15 05:46 ~ 2004-03-15 06:06 (21 minutes)


plot