HOME   LIST
‹–   –›

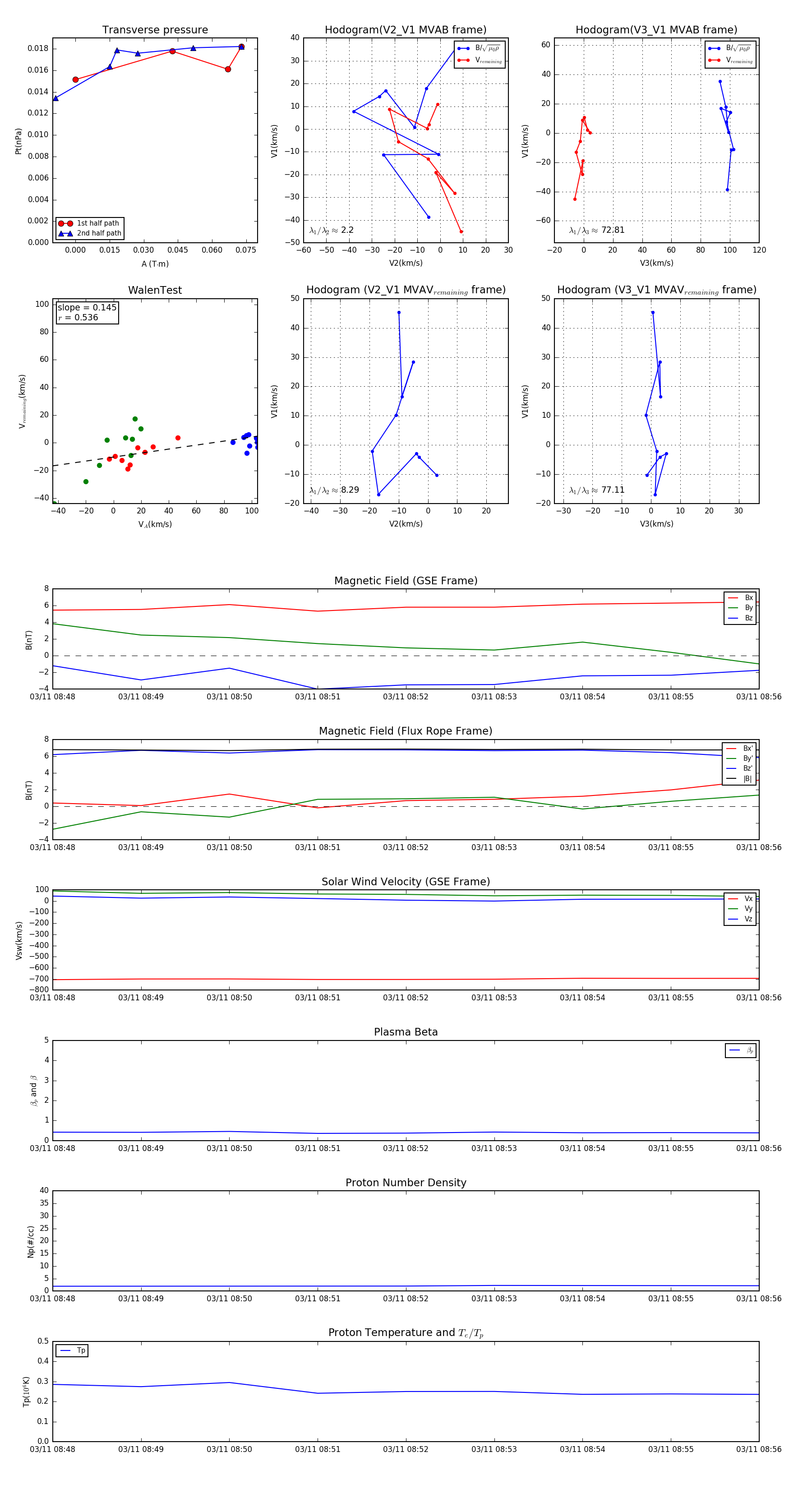
Flux Rope in 2004

Flux Rope Event 2004-03-11 08:48 ~ 2004-03-11 08:56 (9 minutes)


plot