HOME   LIST
‹–   –›

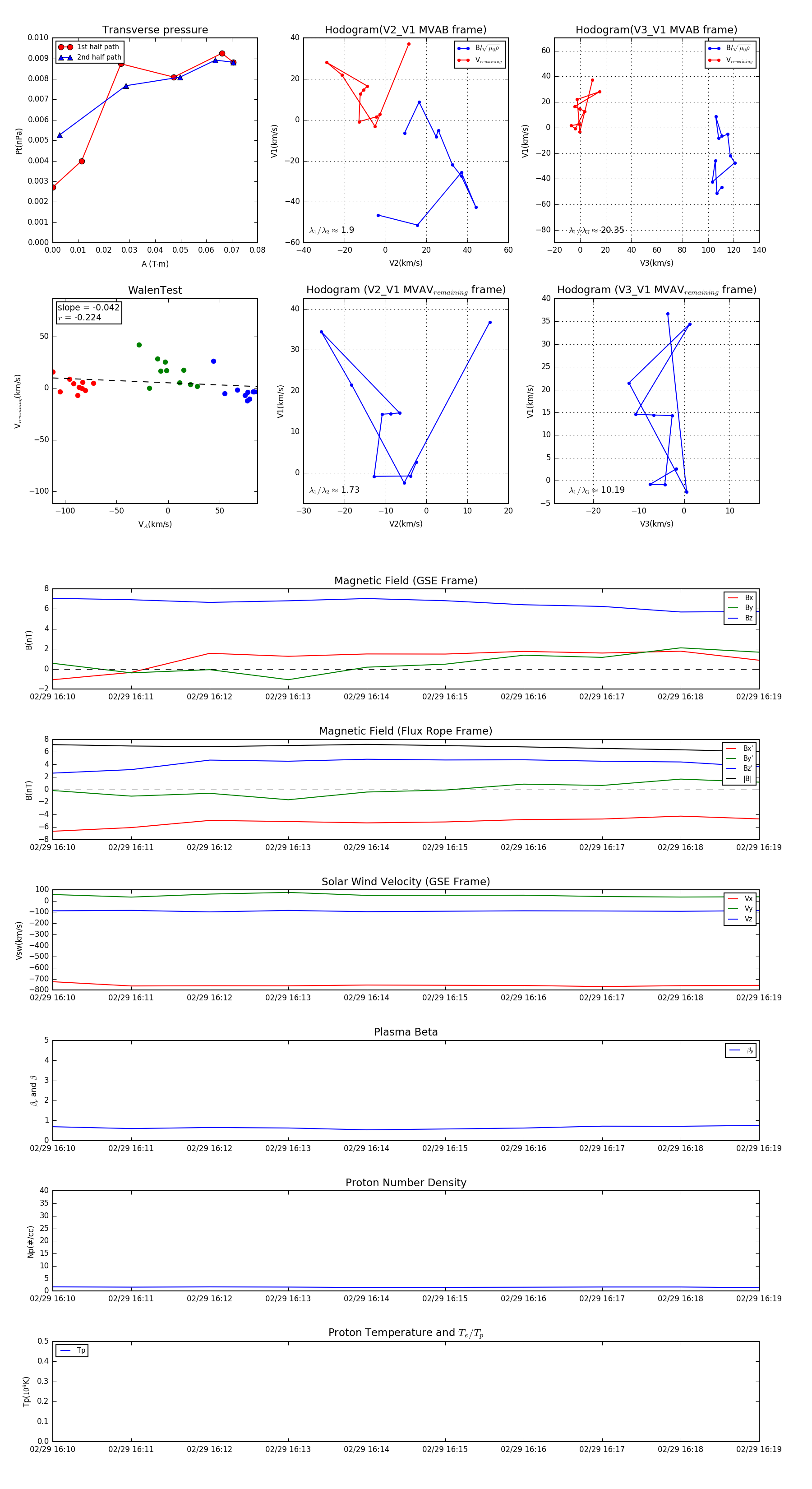
Flux Rope in 2004

Flux Rope Event 2004-02-29 16:10 ~ 2004-02-29 16:19 (10 minutes)


plot