HOME   LIST
‹–   –›

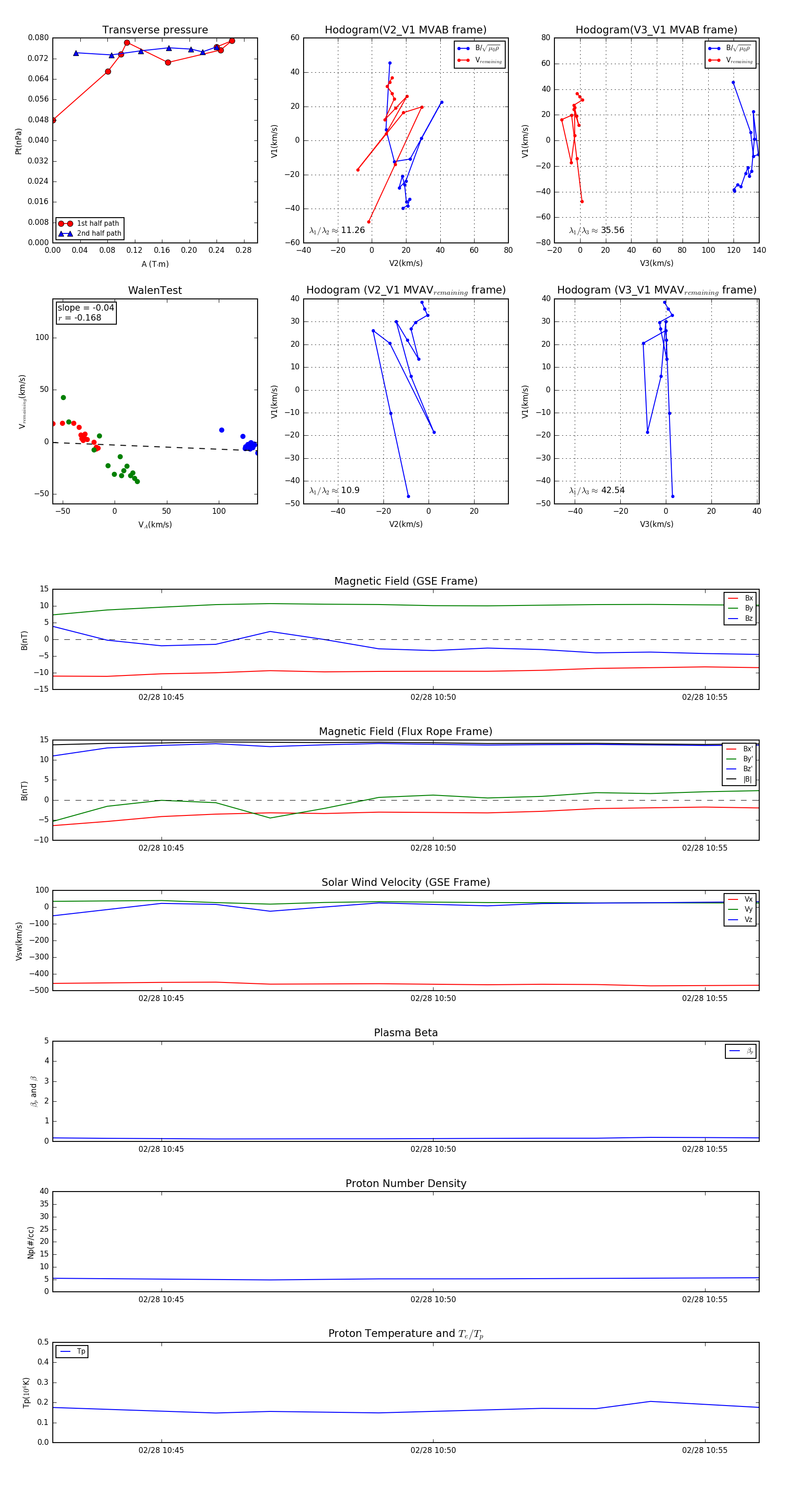
Flux Rope in 2004

Flux Rope Event 2004-02-28 10:43 ~ 2004-02-28 10:56 (14 minutes)


plot