HOME   LIST
‹–   –›

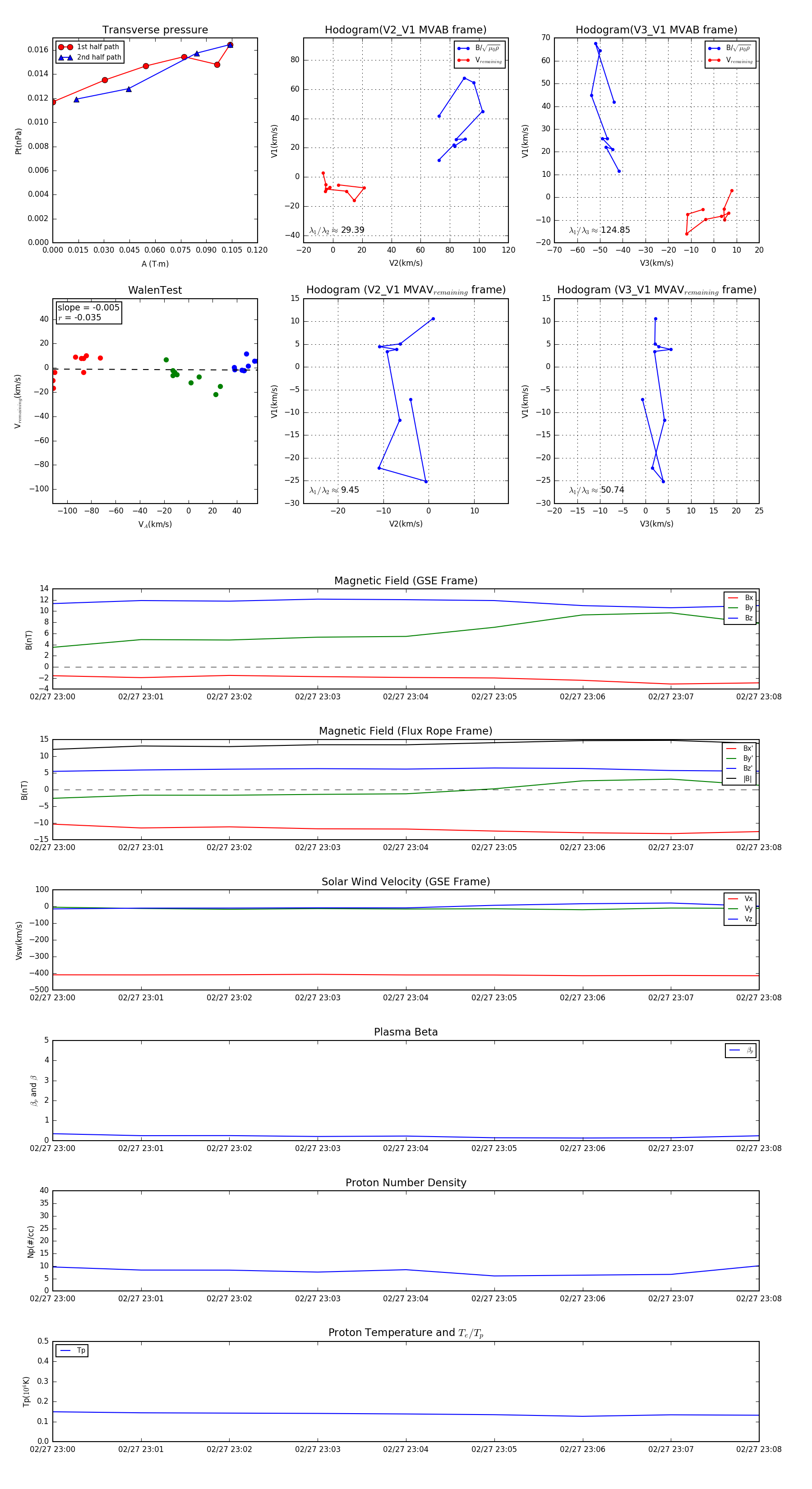
Flux Rope in 2004

Flux Rope Event 2004-02-27 23:00 ~ 2004-02-27 23:08 (9 minutes)


plot