HOME   LIST
‹–   –›

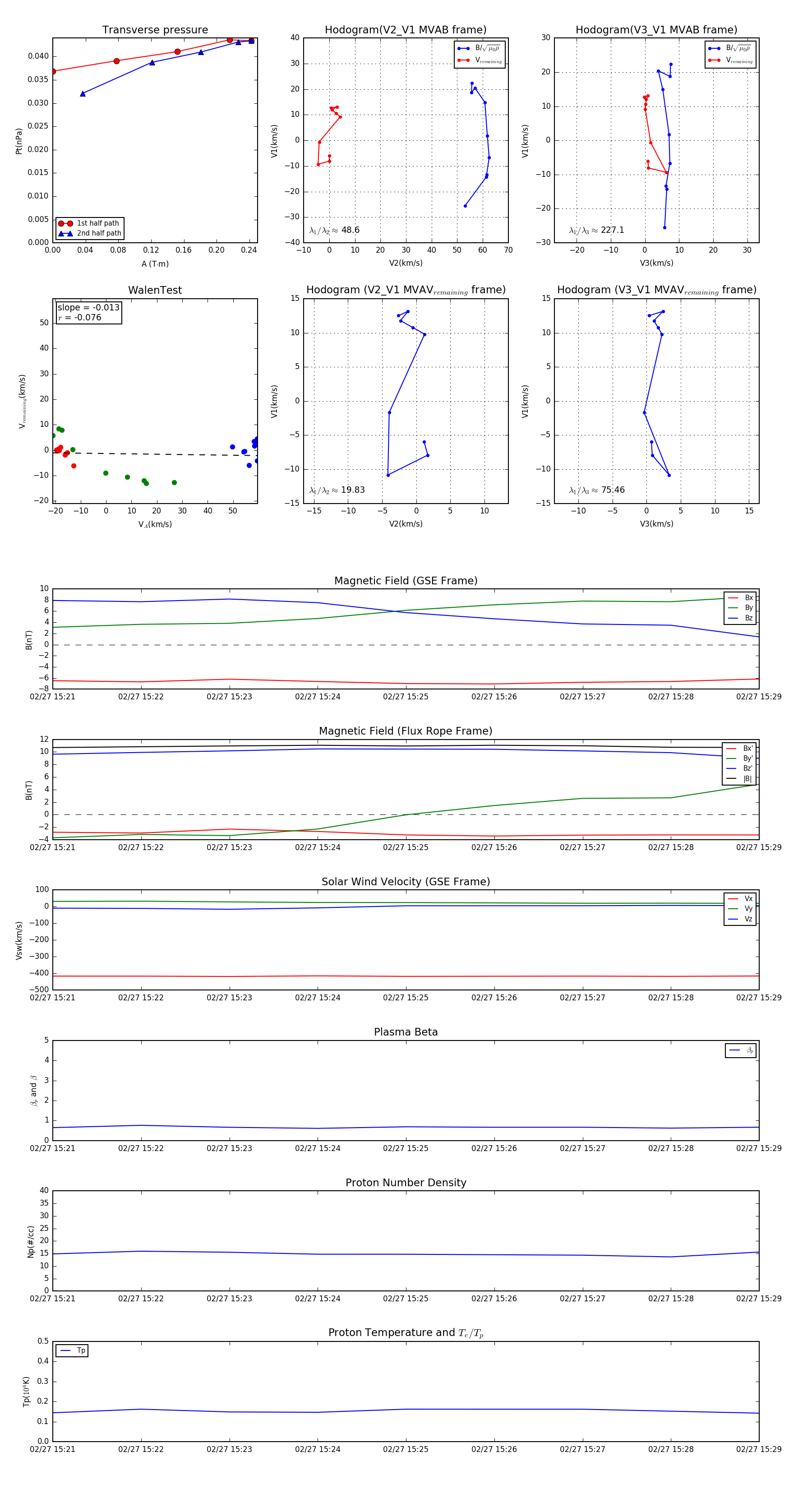
Flux Rope in 2004

Flux Rope Event 2004-02-27 15:21 ~ 2004-02-27 15:29 (9 minutes)


plot