HOME   LIST
‹–   –›

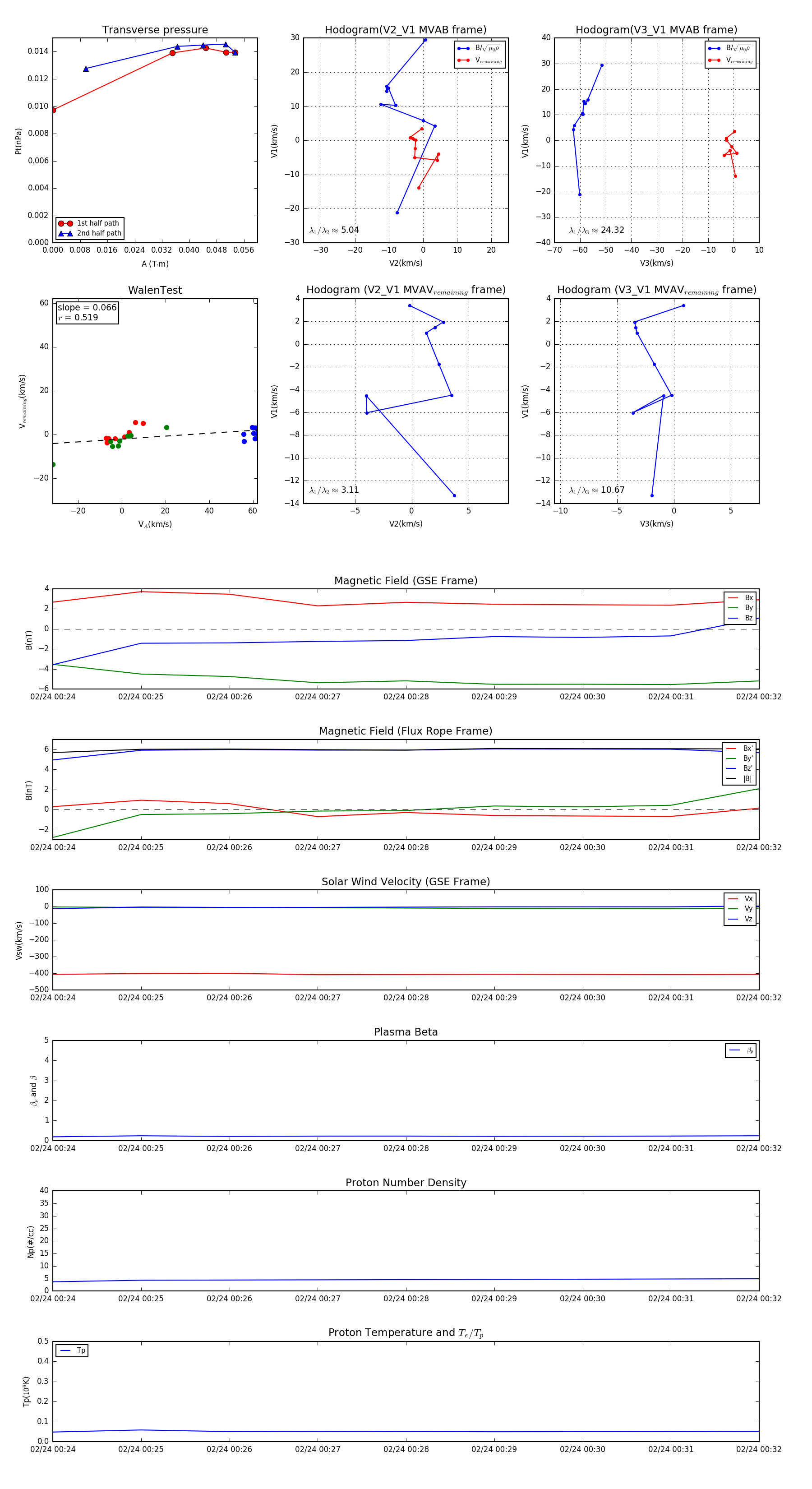
Flux Rope in 2004

Flux Rope Event 2004-02-24 00:24 ~ 2004-02-24 00:32 (9 minutes)


plot