HOME   LIST
‹–   –›

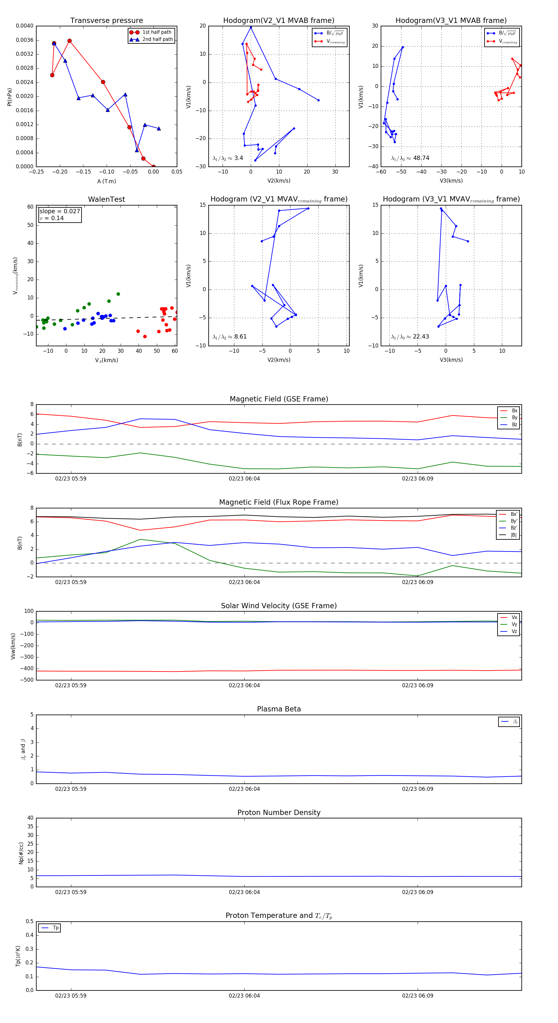
Flux Rope in 2004

Flux Rope Event 2004-02-23 05:58 ~ 2004-02-23 06:12 (15 minutes)


plot