HOME   LIST
‹–   –›

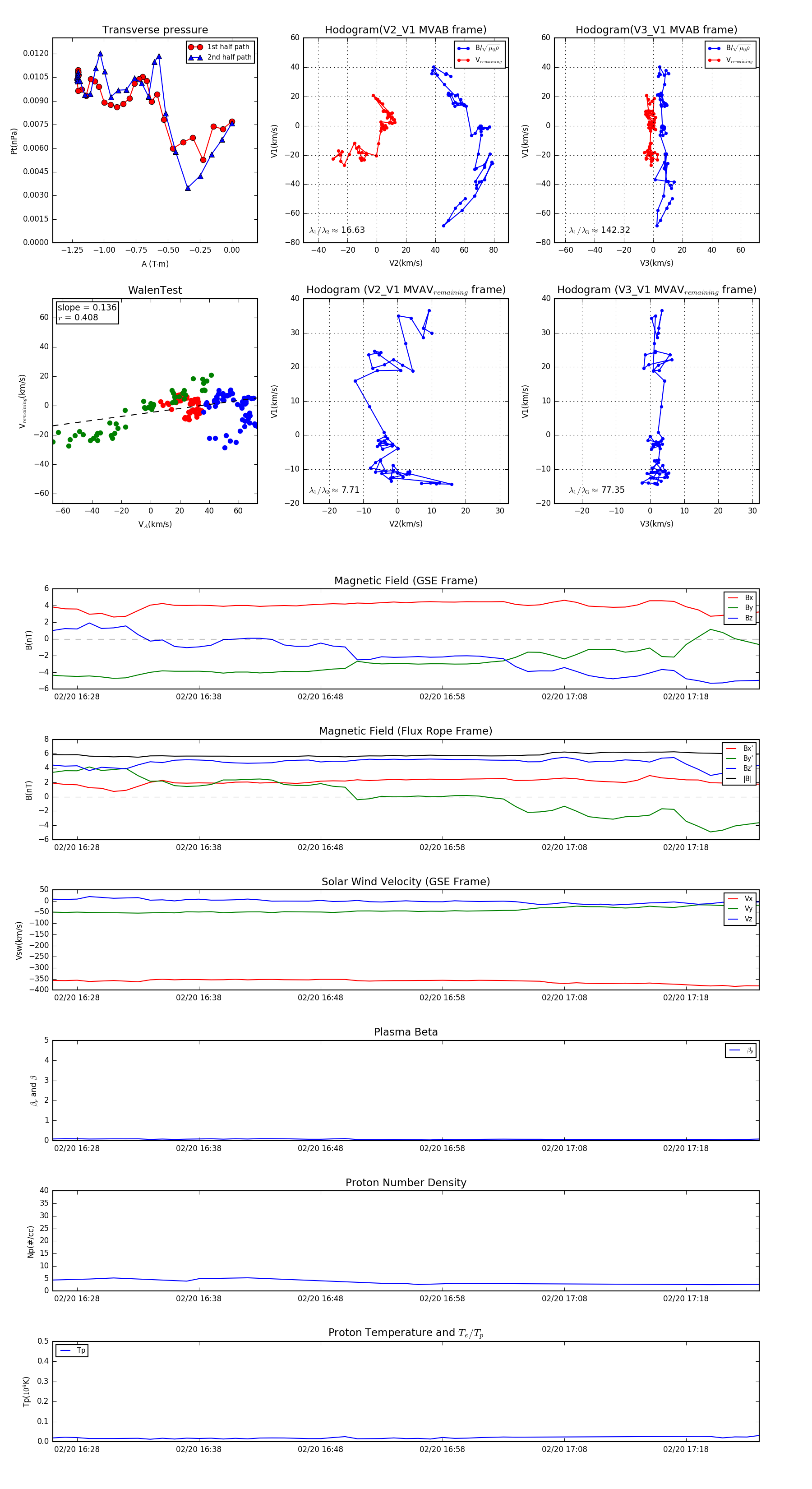
Flux Rope in 2004

Flux Rope Event 2004-02-20 16:26 ~ 2004-02-20 17:24 (59 minutes)


plot