HOME   LIST
‹–   –›

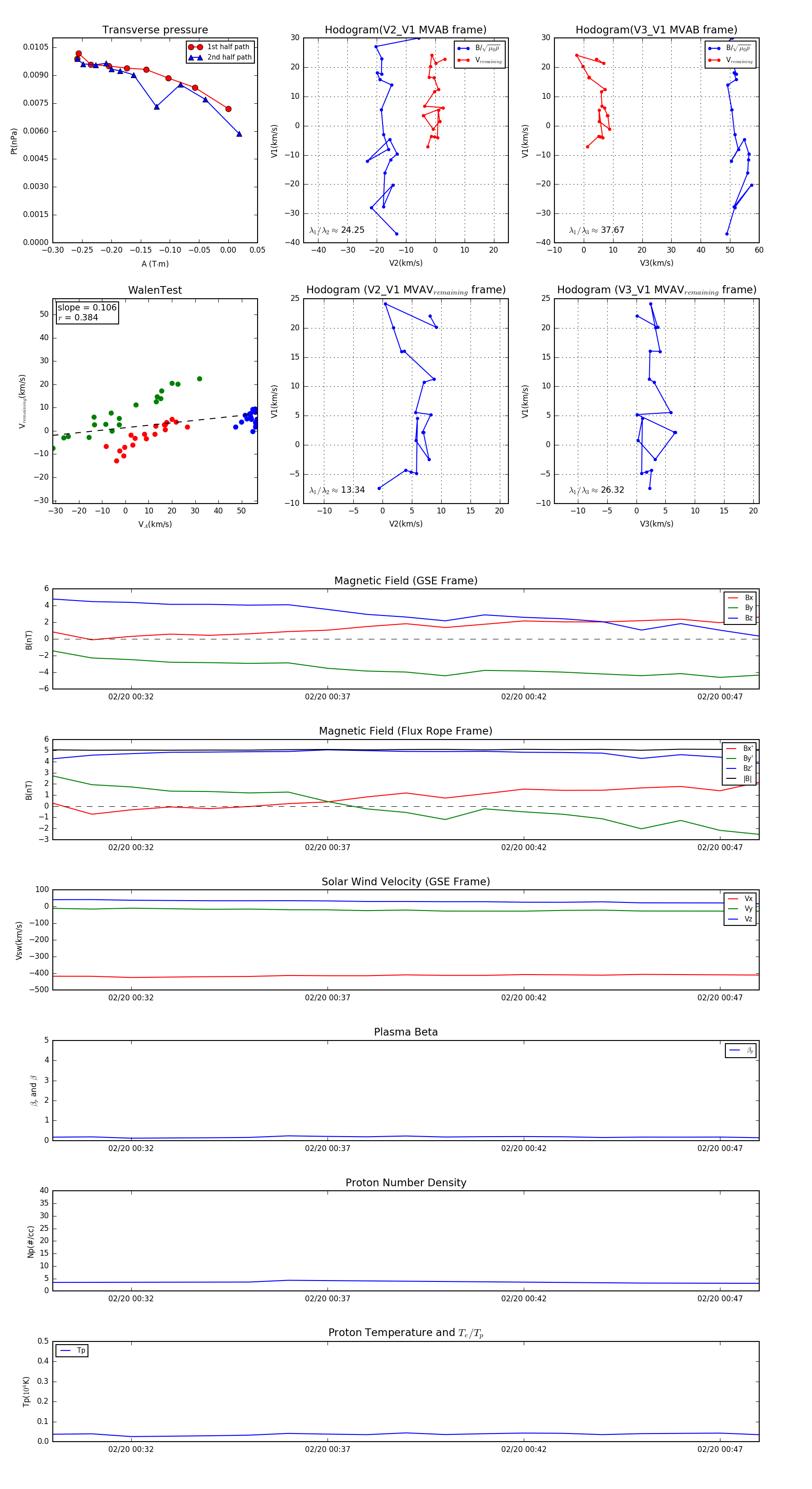
Flux Rope in 2004

Flux Rope Event 2004-02-20 00:30 ~ 2004-02-20 00:48 (19 minutes)


plot