HOME   LIST
‹–   –›

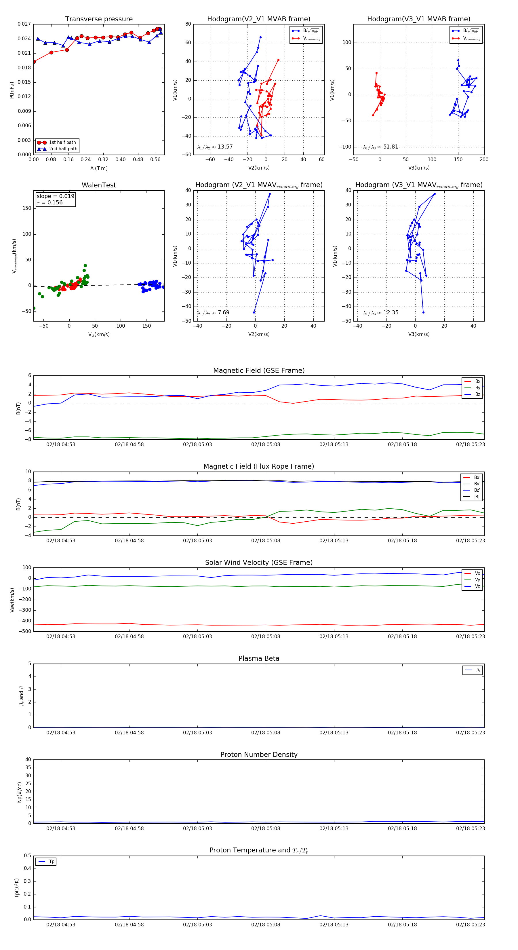
Flux Rope in 2004

Flux Rope Event 2004-02-18 04:51 ~ 2004-02-18 05:24 (34 minutes)


plot